Bytte passord på lærere og elever i eFeide
Bytte passord selv
Elever, lærere og andre ansatte kan endre eget passord i eFeide. Logg på via mega.efeide.no, klikk på ikonet for din bruker oppe i høyre hjørne og velg endre ditt passord.
NB! Vær klar over at passordbytte i eFeide ikke er aktivert for alle organisasjoner. Det avhenger av policy for passordbytte ved din skole, i noen tilfeller er det sperret for passordbytte via eFeide.
Dersom du har glemt passordet kan du i noen organisasjoner tilbakestille et glemt passord via eFeide sin glemt passordportal: https://mega.efeide.no/#/forgotpassword . Merk at det ikke er alle organisasjoner som har aktivert denne portalen.
Bytte passord på andre
Elever kan kun endre sitt eget passord. Brukere med lærerrettighet ved en skole kan endre passord på alle elever ved skolen. Skoleadministrator kan endre passord på alle elever og lærere ved skolen de er administrator for. Kommuneadministrator kan endre passord på alle.
Du endrer passord på andre brukere ved å søke dem opp på Bruker-fanen, klikke deg inn på dem og velge “Endre passord”. Du kan også endre passord for grupper av brukere samtidig ved å gå inn på en basisgruppe under Gruppe-fanen.
Se også https://docs.identum.no/efeide/eefeide-grunnkurs-lrere
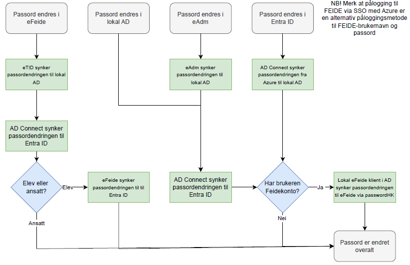
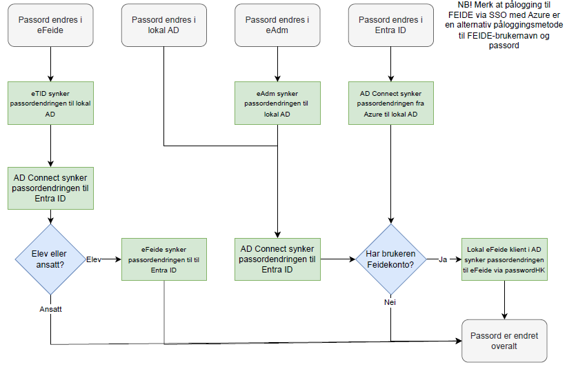
Passordflyt
Oppsett av passordflyten mellom eFeide/Feidekatalogen og tilknyttede systemer varierer fra organisasjon til organisasjon. Her er et typisk eksempel:
