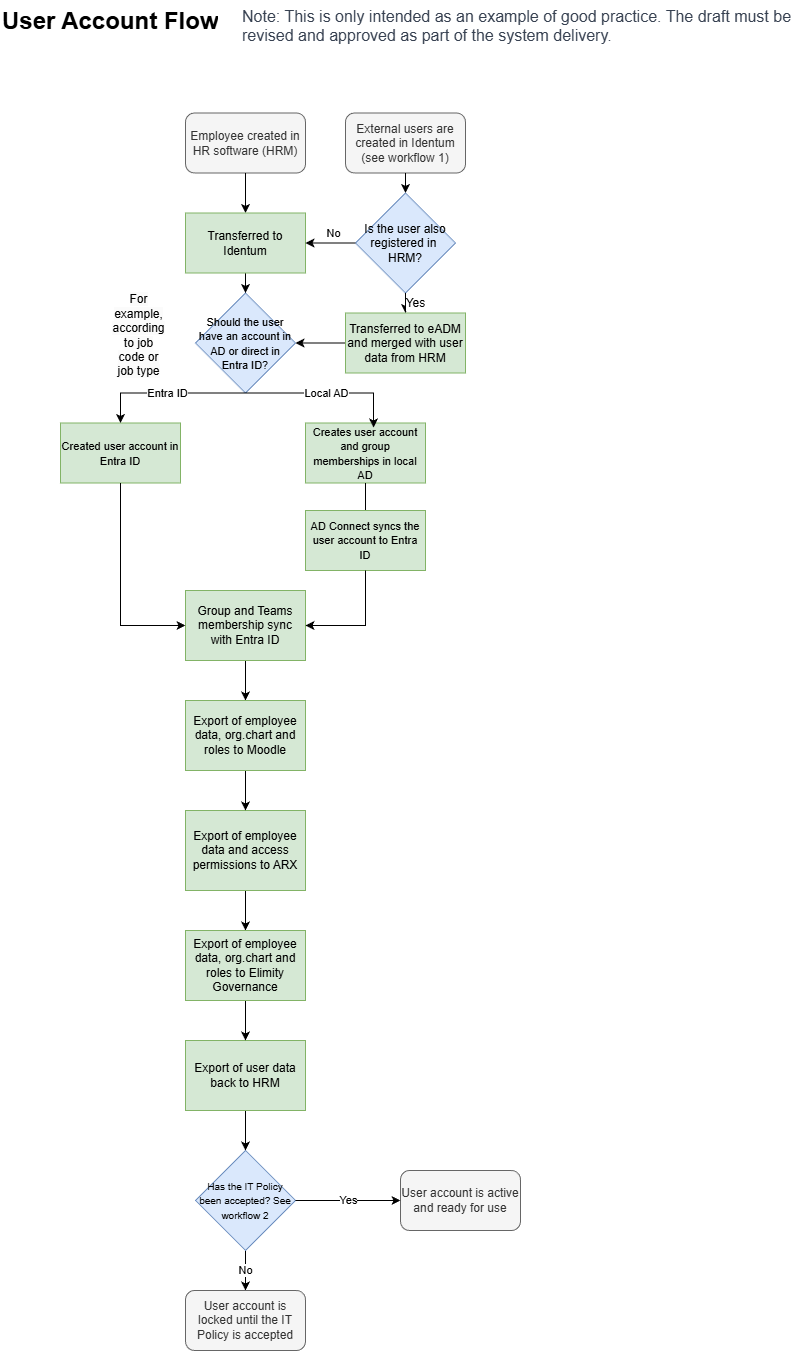
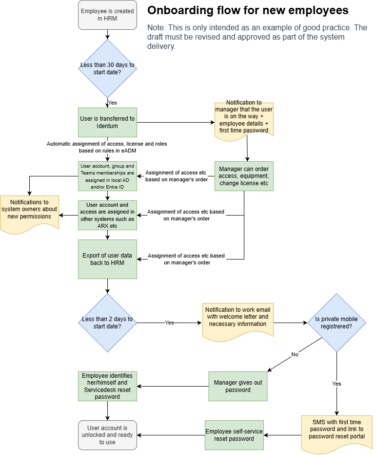
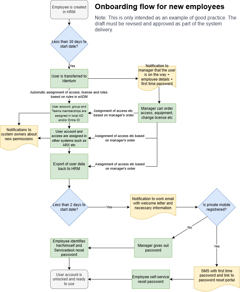
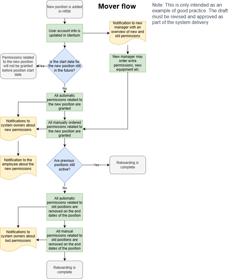
eADM-blåkopier
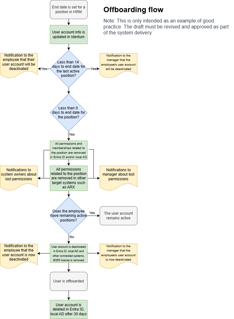
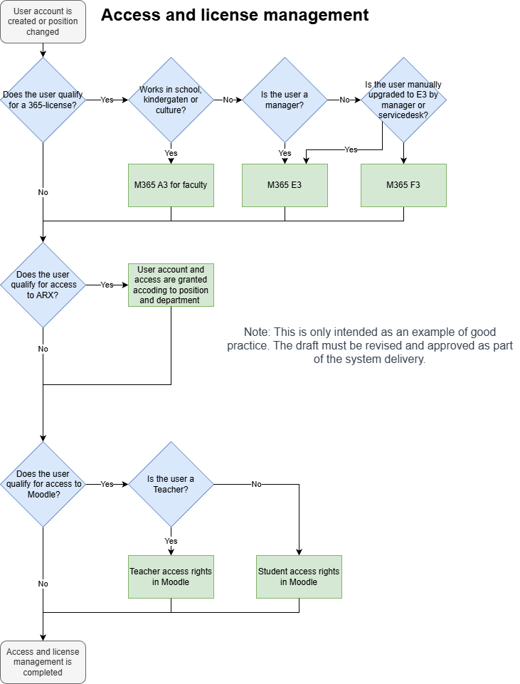
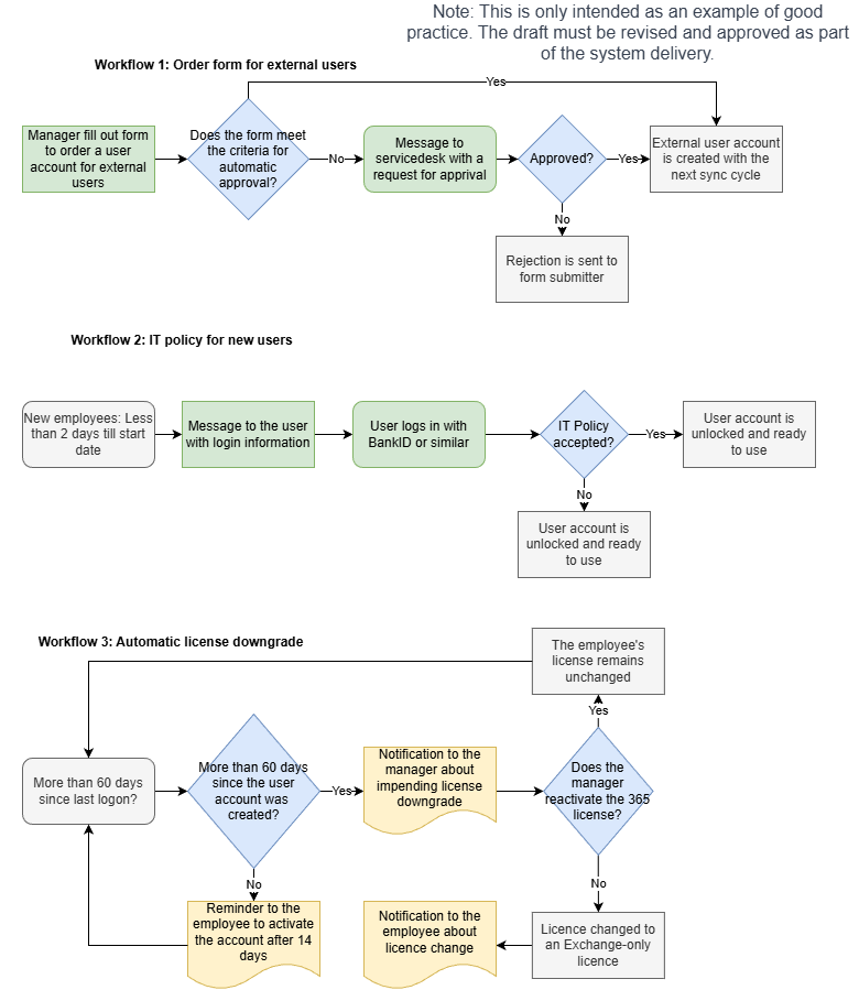
Som en del av forarbeidet til den faktiske implementeringen av eADM vil vi utvikle en plan og strategi for IAM-driften i samarbeid med deg. Dette arbeidet vil resultere i en detaljert plan for brukerkontoarbeidsflyt, passordadministrasjon, tilgangskontroll og prosedyrer for ansattes onboarding, rolleendringer, offboarding og så videre. Basert på denne planen vil vi deretter lage en leveringsplan.
Eksempler på tegninger
Novaburg – Blueprints.drawio.pdf






