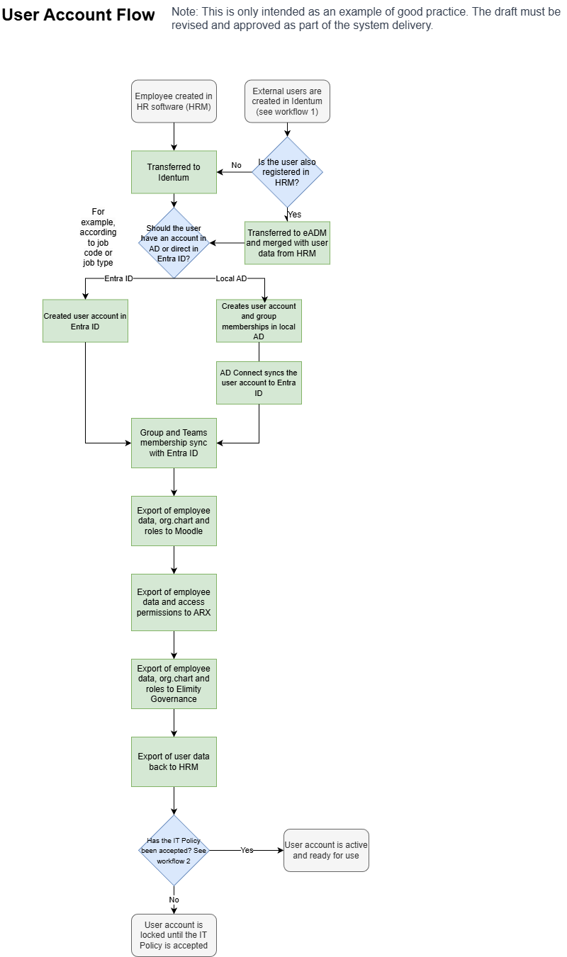
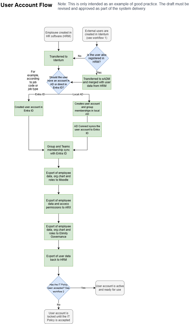
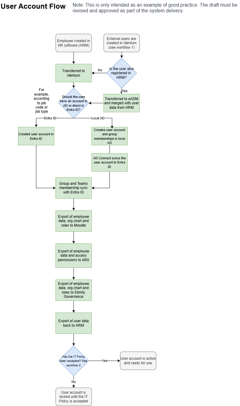
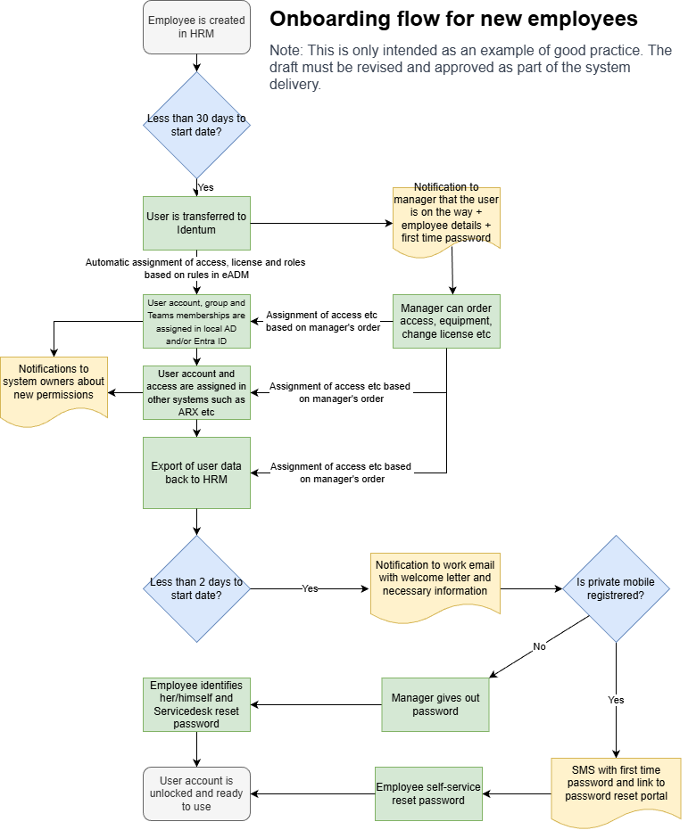
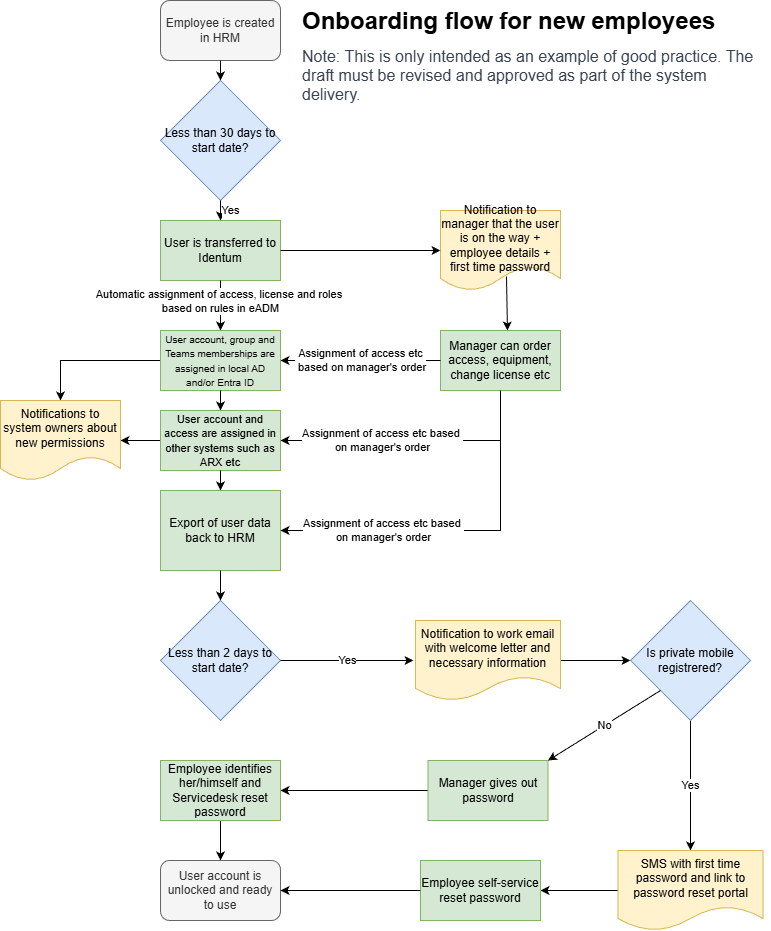
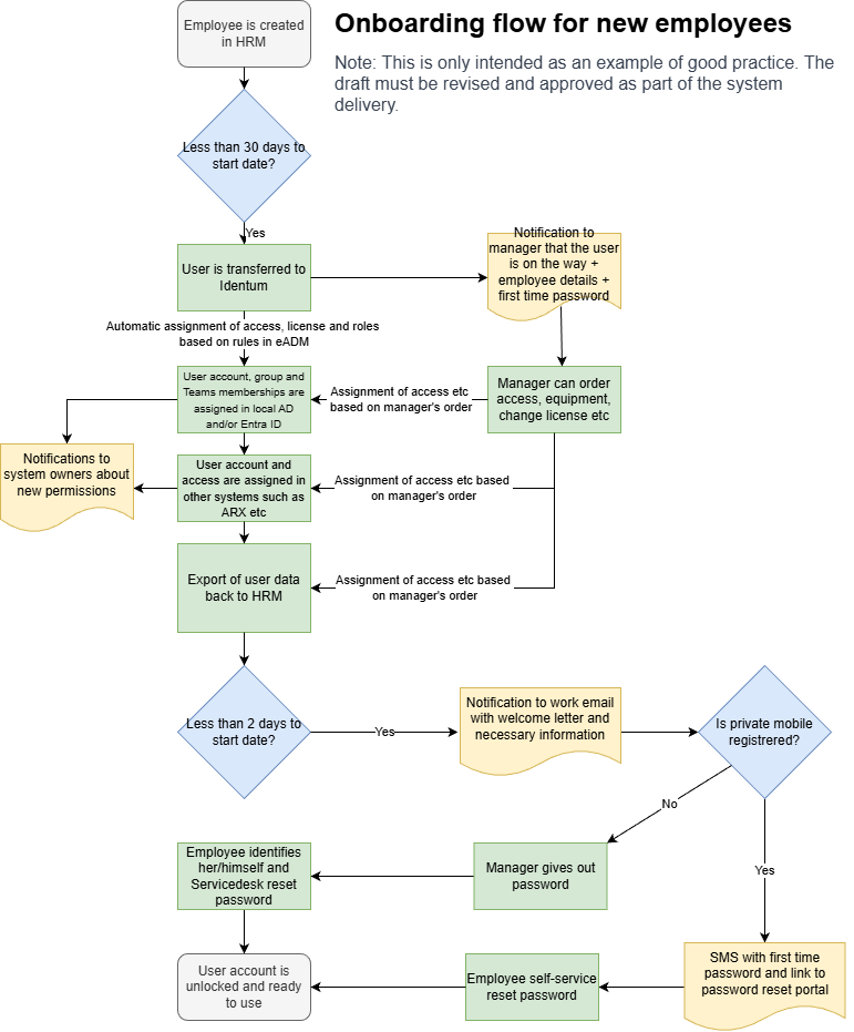
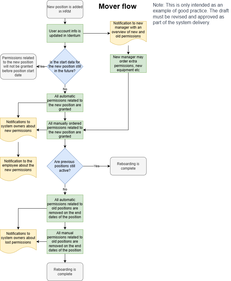
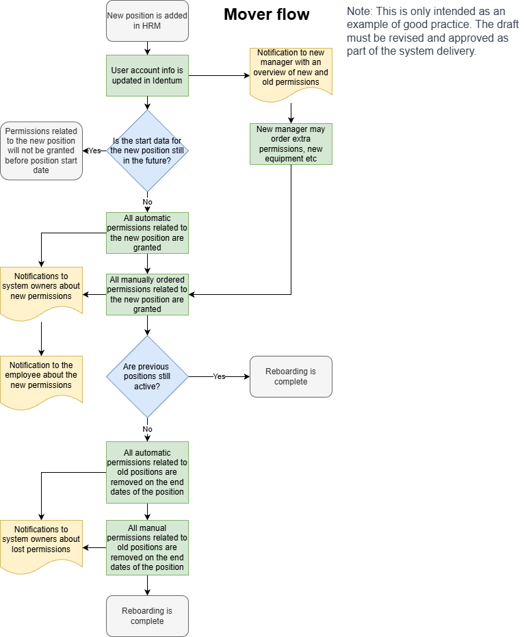
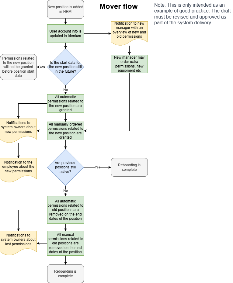
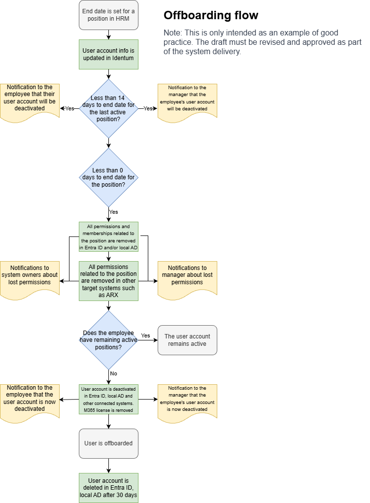
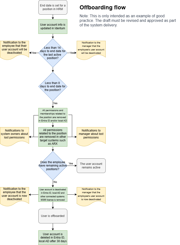
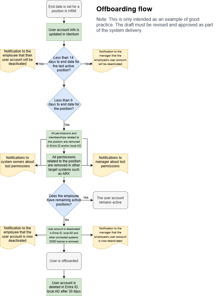
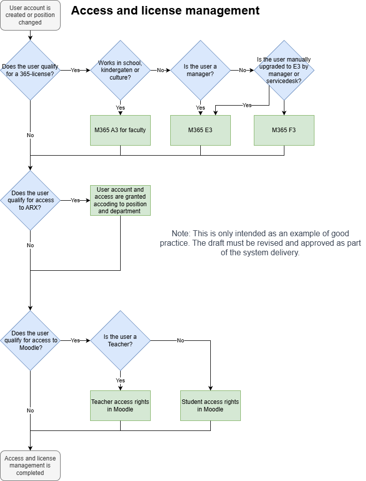
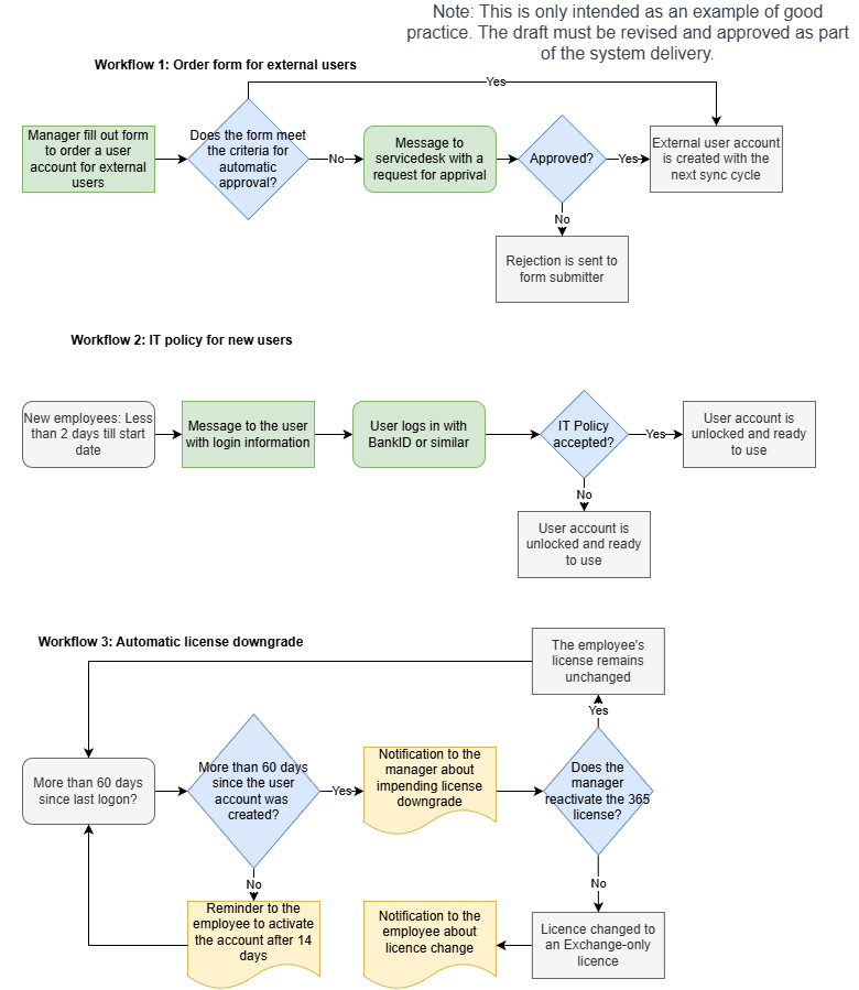
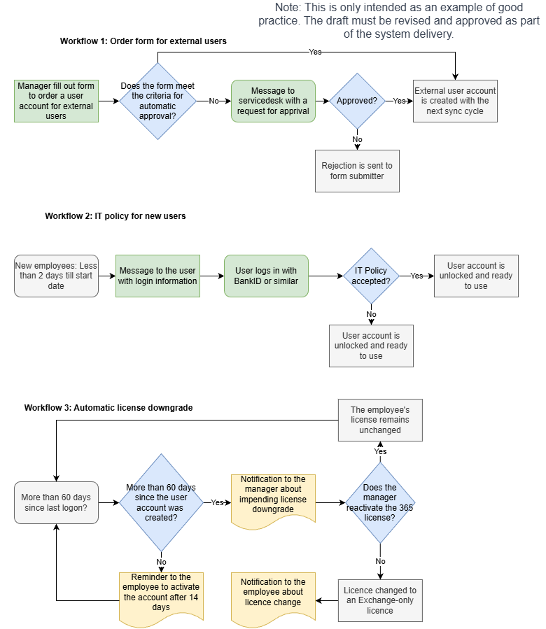
eADM Blueprints
As part of the preparatory work for the actual implementation of eADM, we will develop a plan and strategy for the IAM operations in collaboration with you. This work will produce a blueprint detailing user account workflows, password management, access control, and procedures regarding employee onboarding, role changes, and offboarding, and so forth. Based on this blueprint, we will then create a delivery plan.
Sample Blueprints
Novaburg - Blueprints.drawio.pdf






