eADM-suunnitelmat
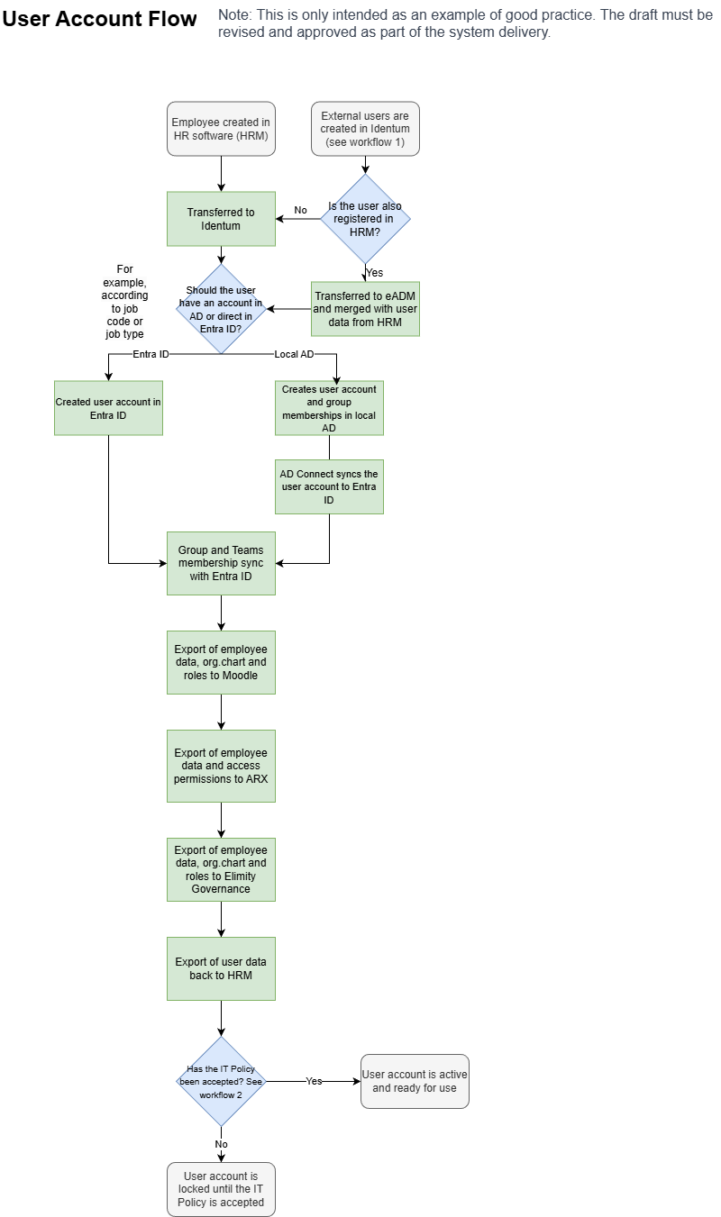
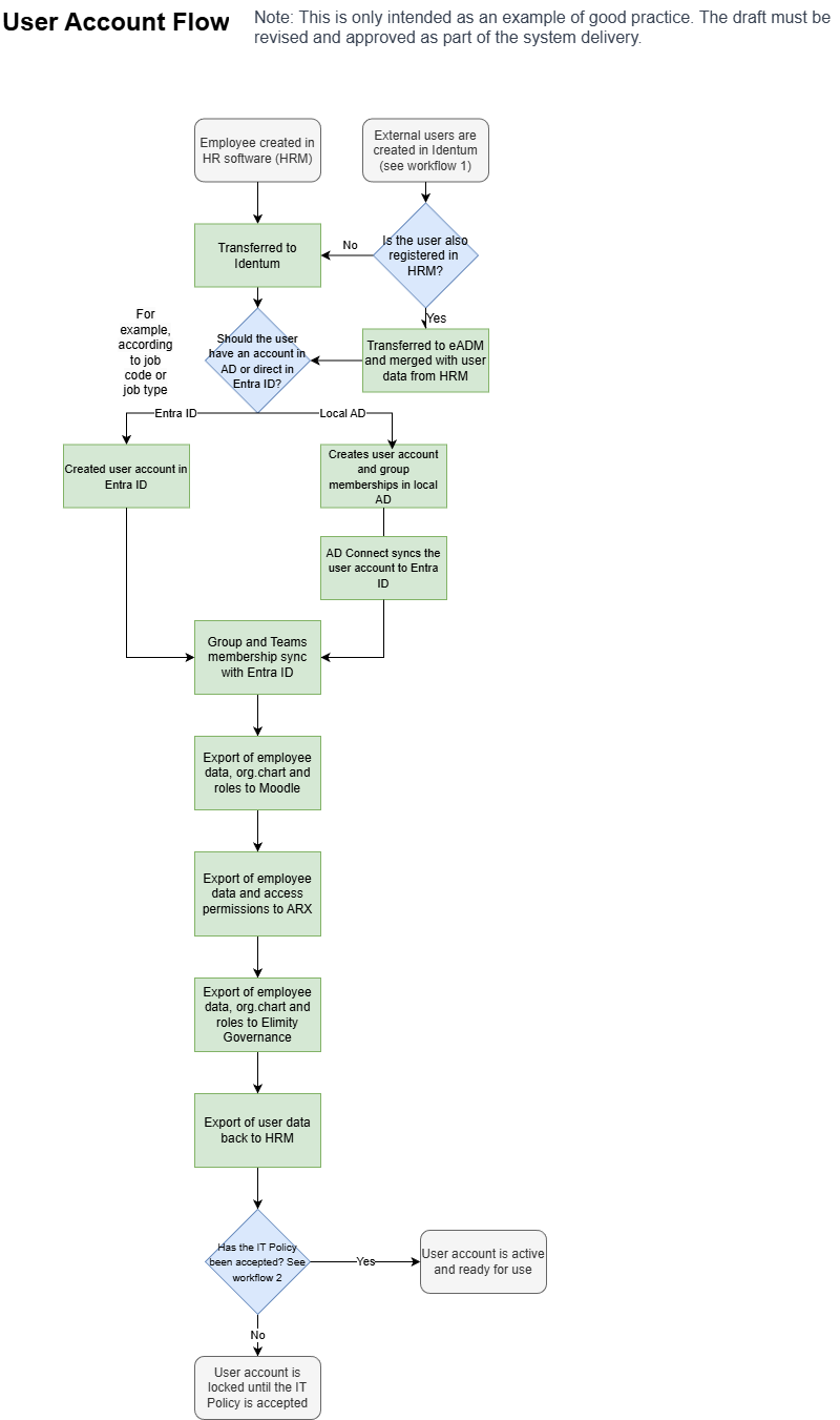
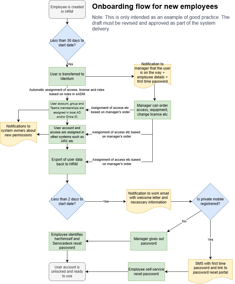
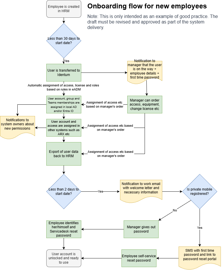
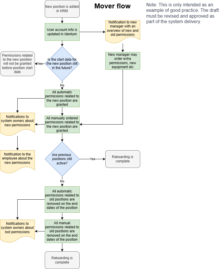
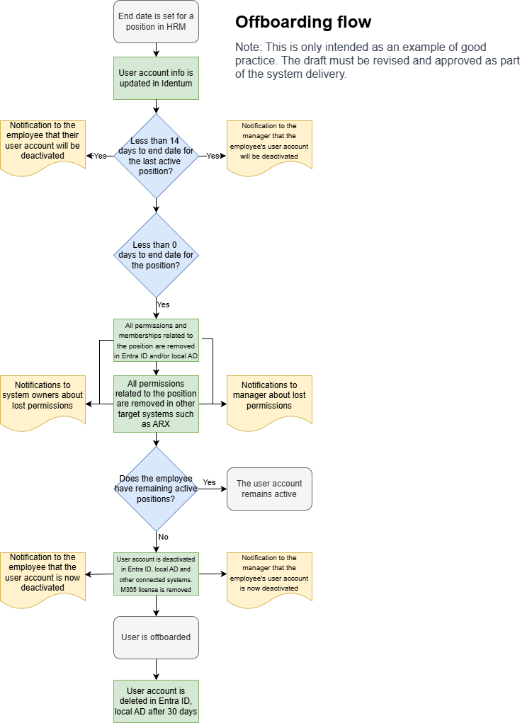
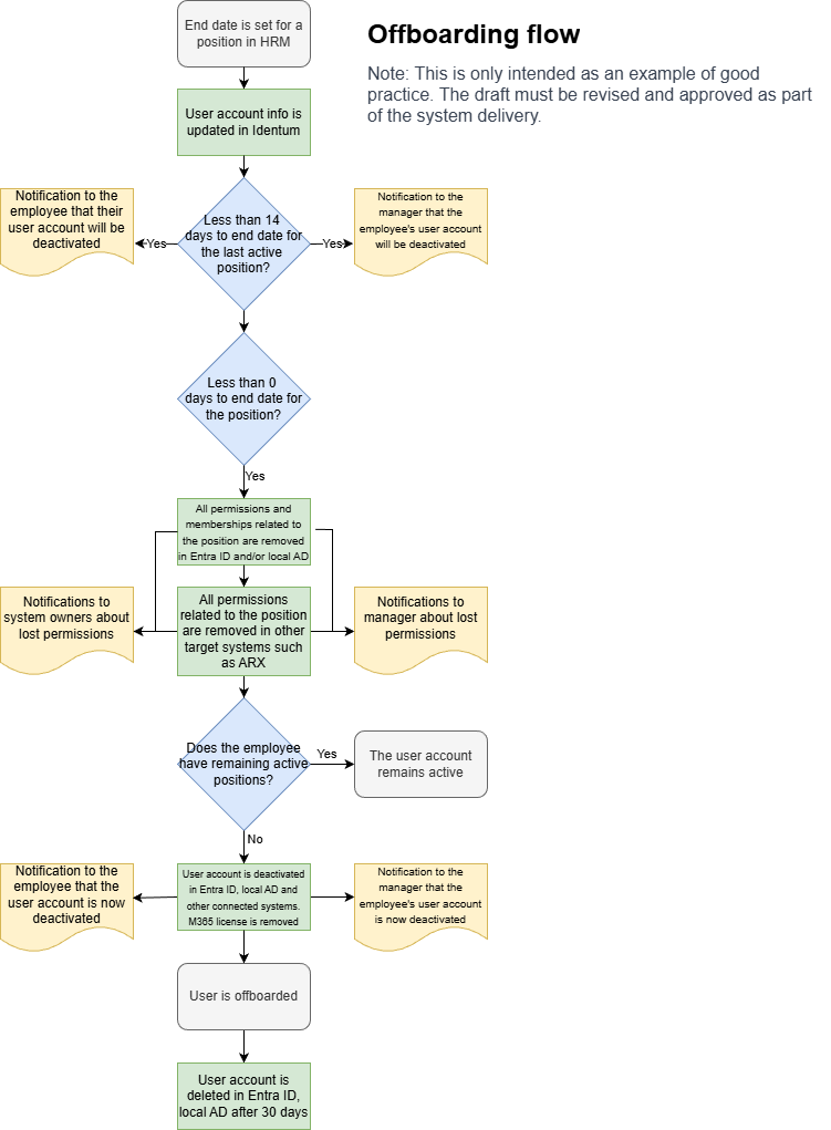
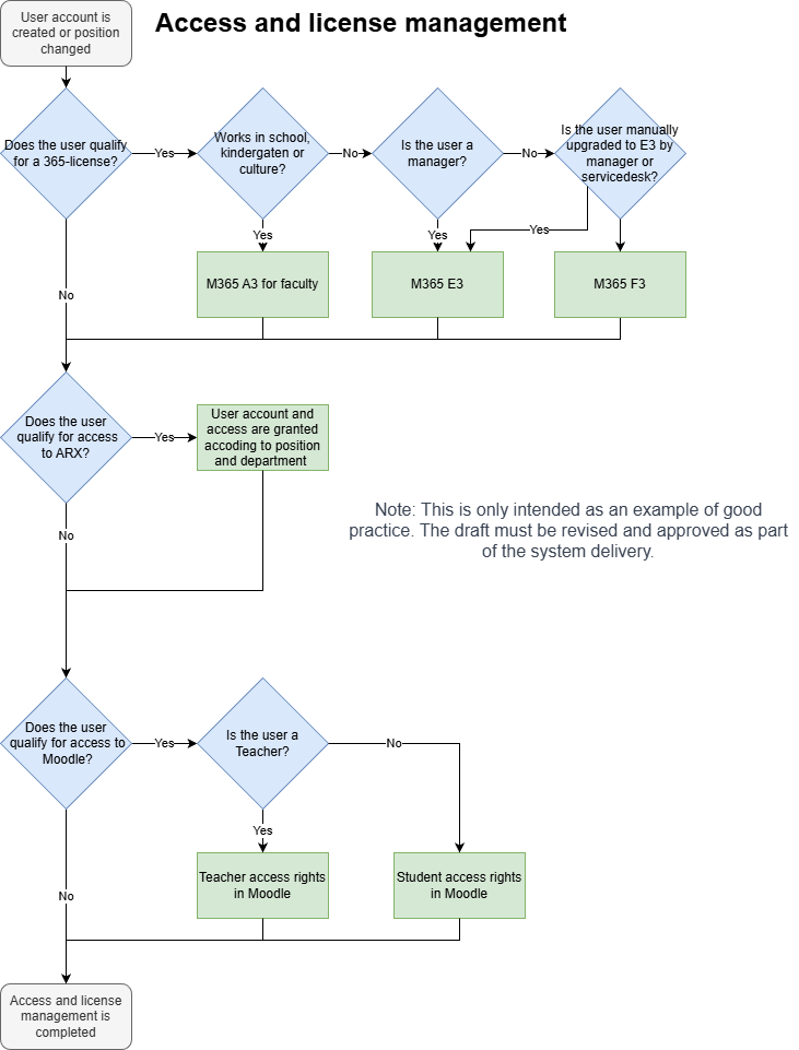
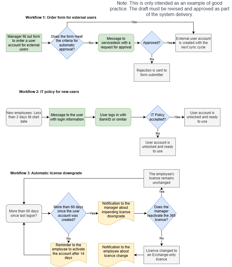
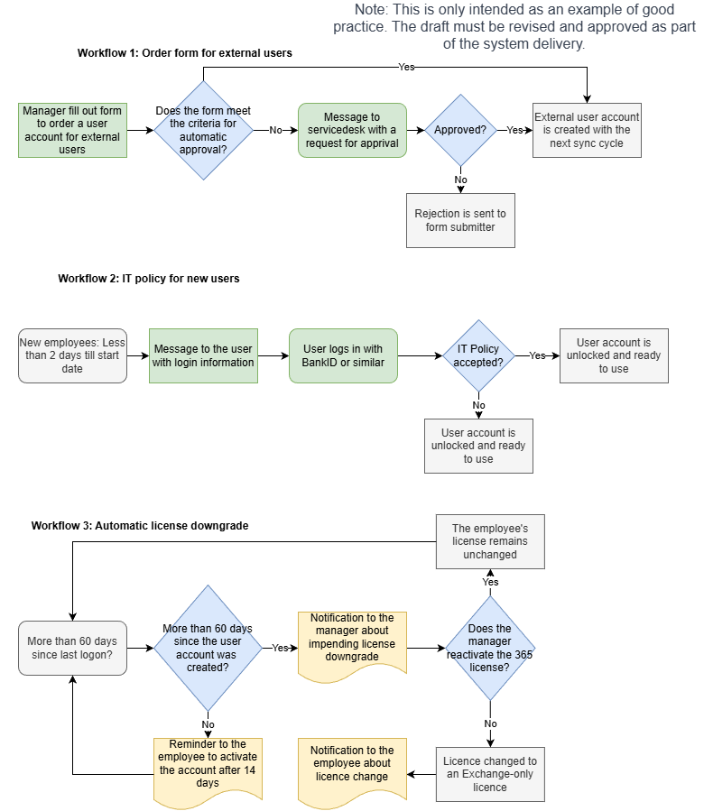
Osana eADM:n varsinaisen käyttöönoton valmistelutyötä kehitämme yhdessä kanssanne suunnitelman ja strategian IAM-toiminnoille. Tämän työn tuloksena syntyy suunnitelma, jossa kuvataan yksityiskohtaisesti käyttäjätilien työnkulut, salasananhallinta, pääsynvalvonta sekä menettelytavat työntekijöiden perehdyttämisessä, roolimuutoksissa, työsuhteen päättymisessä jne. Tämän suunnitelman pohjalta laadimme sitten toimitussuunnitelman.
Esimerkkisuunnitelmat
Novaburg - Blueprints.drawio.pdf






