Arbeidstegninger og leveranseplan (työ- ja koulutusohjelma)
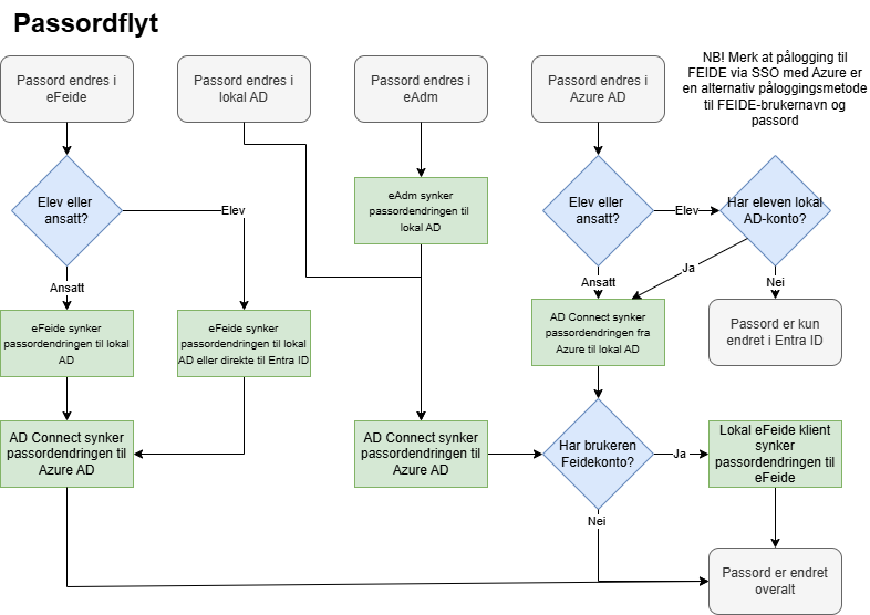
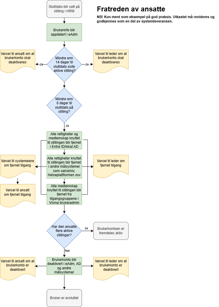
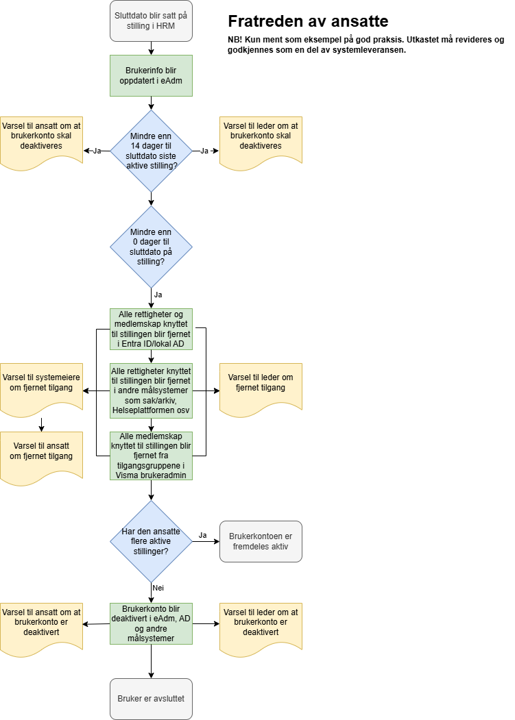
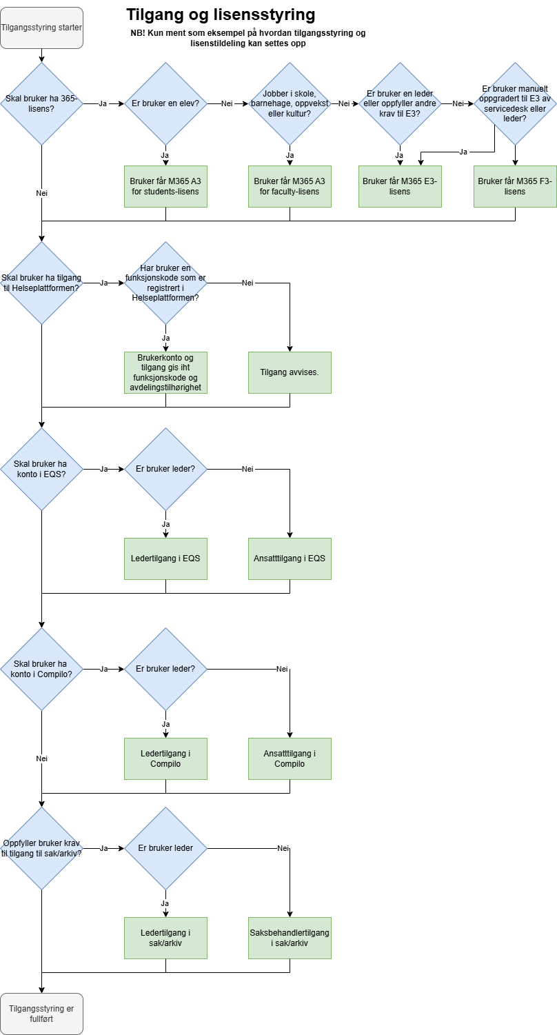
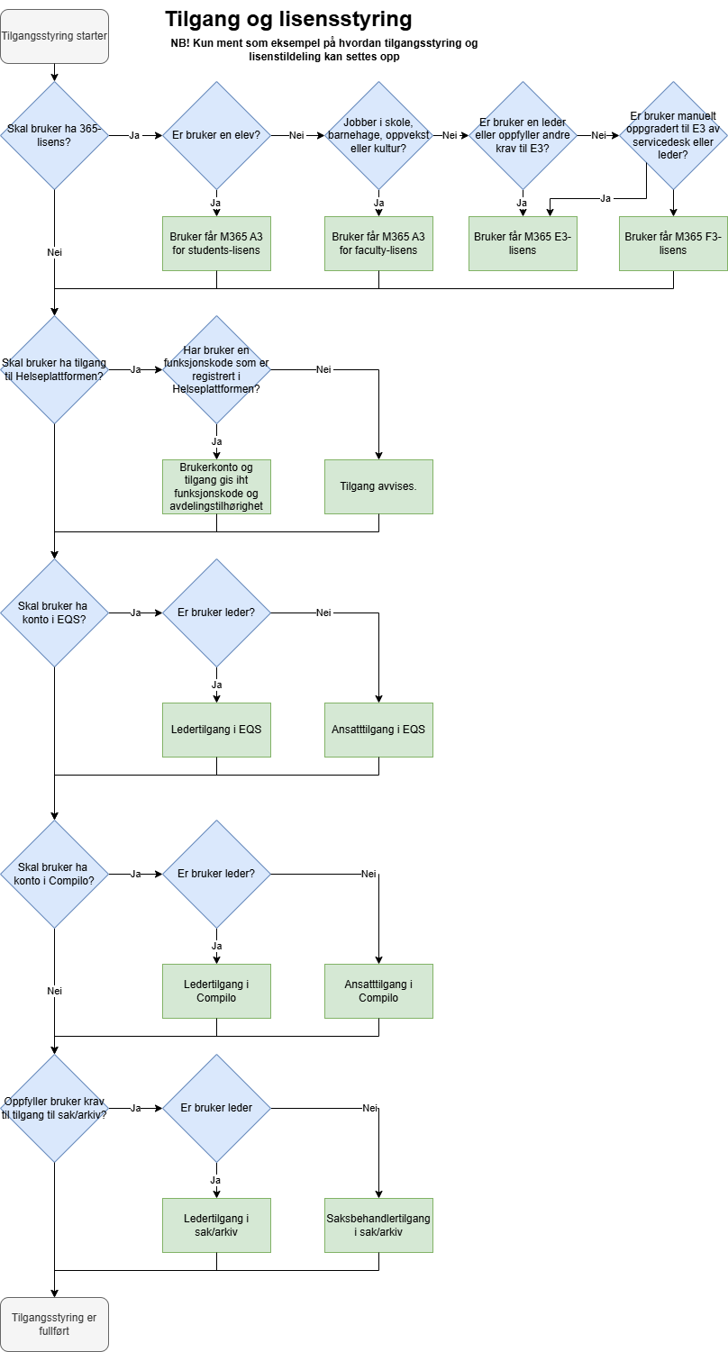
Kun on kyse eADM:n kehittämisestä, on laadittava suunnitelma ja strategia IAM-hallinnon kehittämiseksi samassa yhteydessä heidän kanssaan. Dette arbeidet skal produsere an arbeidstegning, som beskriver brukerkontoflyt, passordflyt, tilgangsstyring, rutiner ifm tiltreden, stillingsendring og fratreden av ansatte og så videre. Utifra arbeidstegningen vil vi så lage en leveranseplan.
Klikkaa häntä, jos haluat nähdä uuden esimerkin työtehtävistä:
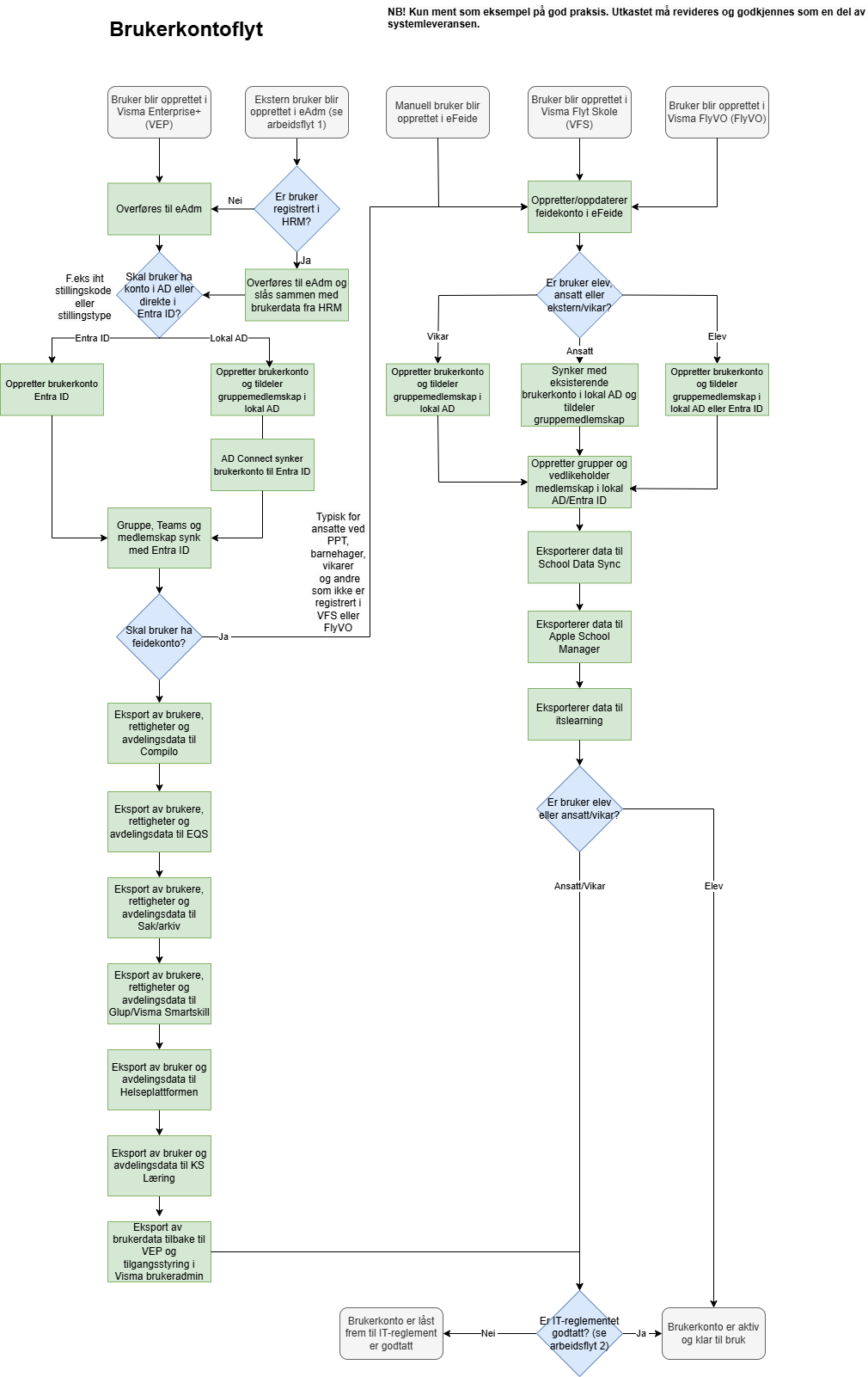
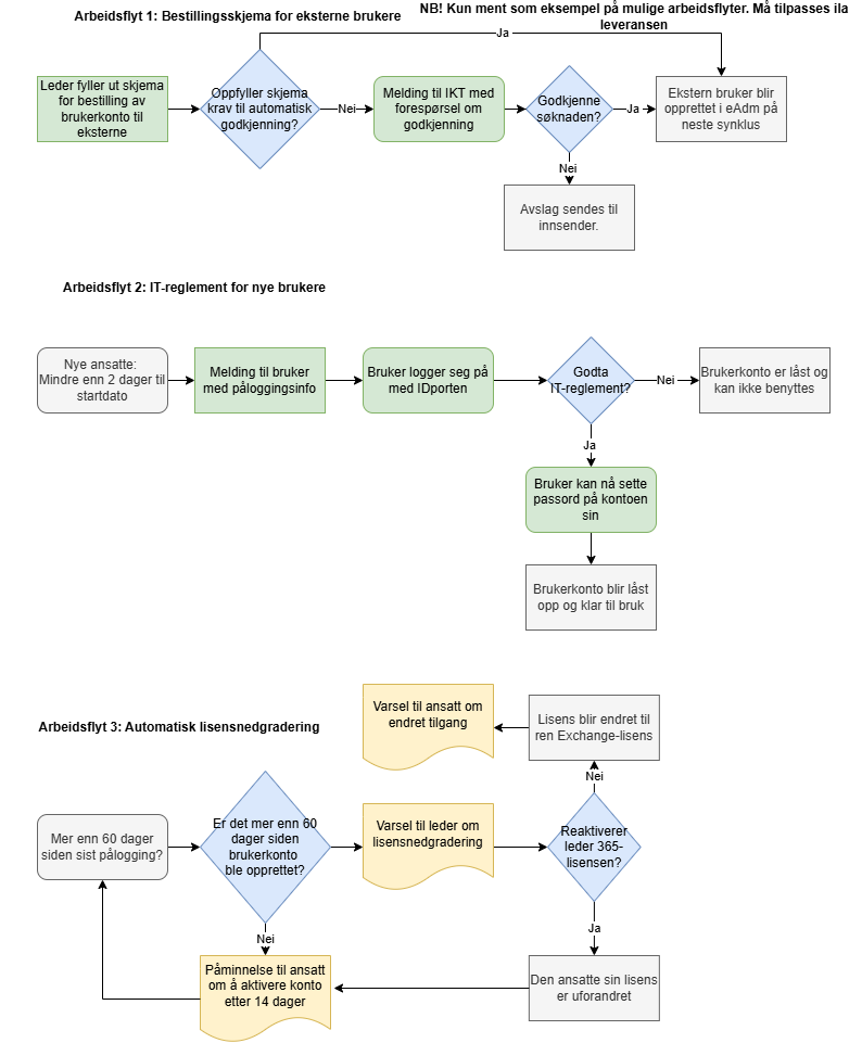
Eksempel - Arbeidstegninger.drawio.pdf
Klikkaa tätä, jos haluat nähdä uuden esimerkin GANTT-muodossa olevasta suunnitelmasta:
Eksempel Leveranseplan (GANTT).pdf
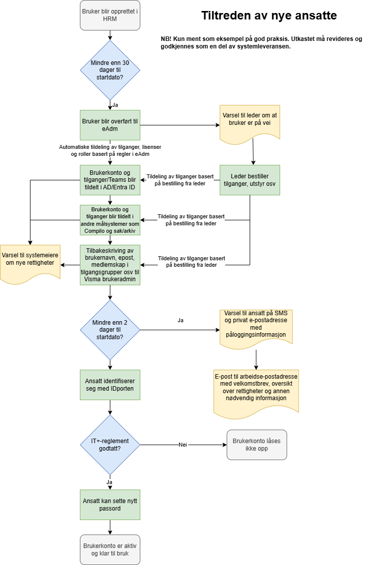
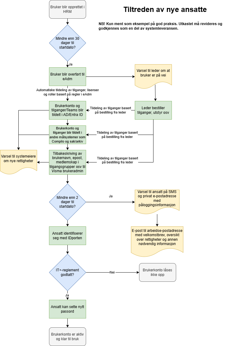
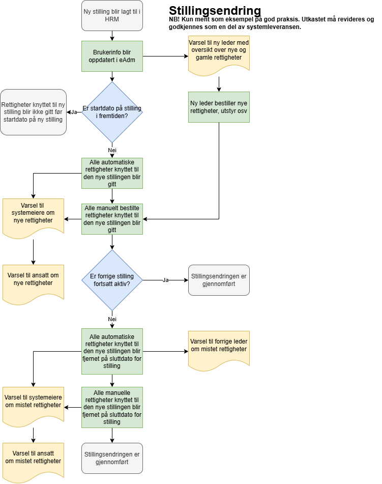
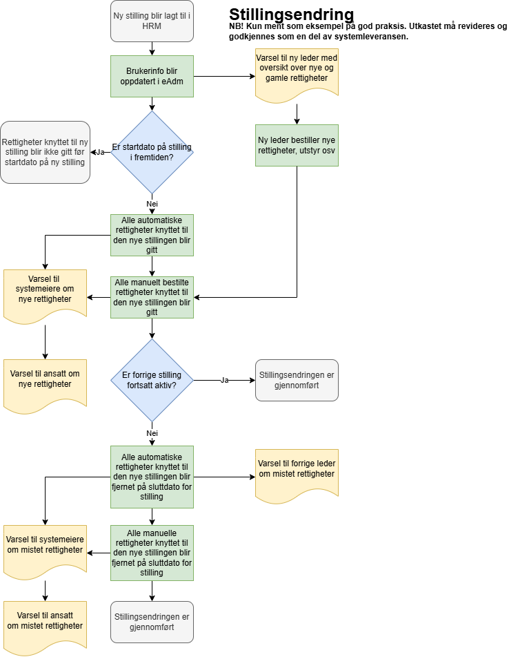
Arbeidstegninger
Tämä on esimerkki siitä, miten työmarkkinat voivat toimia. Jos IAM-løsningenin sisäiseen kehittämiseen tähtäävässä hankkeessa laaditaan suunnitelma ja strategia IAM-arbeidetille yhteistyössä kuntien kanssa. Dette arbeidet skal produsere an arbeidstegning for IAM-systemet, som beskriver brukerkontoflyt, passordflyt, tilgangsstyring, rutiner ifm tiltreden, stillingsendring og fratreden av ansatte og så videre.







Plan for etableringsfasen
Etablering
Tämä toimintasuunnitelman laadinta perustuu pitkäaikaiseen kokemukseen IAM-løsningerin käyttöönotosta Norjan kunnissa. Planen vil vil bli tilpasset og ferdigstilt sammen med kunden ifm prosjektplanleggingen i fase 1. Se også risikomatrisen til slutt, med suksessfaktorene vi har identifisert som kritiske for en vellykket prosjektgjennomføring.
Tarjoamme, että IKT-yksiköiden työntekijät (esim. palvelupiste/brukkeripöytä), henkilöstö, digitalisointi ja muut työtehtävät ovat mukana vipuryhmissä. Som det fremgår av den vedlagte fremddriftsplanen/ansvarskartet så ønsker vi at en person hos kunden skal være koordinator for prosjektet, med ansvar for oppfølging og fremdrift. I leveranseperioden anbefaler vi statusmøter hover uke.
Trinn 1: Grunnleggende oppsett (Rautatietä vasten)
I denne trinn 1 implementeres arbeidstegningene som er vedlagt kontrakten. Vi har delt dette trinnet opp i 5 faser, med tre svømmebaner: Blå er for arbeid leverandøren gjør selv, grønn er abeidsøkter som gjøres i felleskap mellom kunde og leverandør, gul svømmebane er for kunden sitt egenarbeid.
I hver fase er det arbeidsøkter sammen med dere, der vi videreutvikler oppsettet sammen. I tillegg anbefaler vi ukentlige statusmøter der vi oppdaterer hverandre på fremdrift. Vi benytter prosjektstyringsverktøyet Trello, men kan også gjennomføre det i kundens foretrukne prosjektstyringsverktøy om ønskelig.
Kartlegging: I denne fasen settes systemene opp og data importeres fra kildesystem. Denne fasen har en arbeidsøkt, der datakvaliteten vurderes og ev rettende tiltak diskuteres. Jotta asiakas voisi aloittaa uuden tilannekuvan, hänen on otettava käyttöön uusi tilannekohtainen järjestelmä. Se https://docs.ide ntum.no/sop/tilgang-til-tredjepartsystemer for an beskrivelse avvilke tiltganger som can be nødvendige og hvordan de skal settes opp.
Grunnoppsett: Her settes de grunnleggende flytene i IAM-løsningen opp. Eksisterende grupper importeres fra AD/EntraID og settes inn i tilgangsstyringssystemer, det settes opp synkroniseringsmaler for brukerdataflyt og et standard sett med meldingsflyter settes opp. Arbeidsøkten i denne fasen fokuserer på filtrering av data (se https://docs.ideeadm ) og en gjennomgang av hvilke meldingsflyter som kunden ønsker.
Kundetilpasning: Denne fasen konsentrerer seg om å tilpasse grunnoppsettet. Arbeidsøkten i denne fasen går derfor på tilpasning av dataflytene iht kundens ønsker og behov, oppsett av regler for e-postkontoer og M365-lisenser. I denne fasen må også kunden gå gjennom de valgte meldingsflytene fra forrige fase og tilpasse tekstene.
Kvalitetssikring og driftsetting: Denne fasen åpner med en arbeidsøkt der vi går gjennom oppsettet, produksjonsetting og bestemmer dato. Når leveransegruppen er enig og oppsettet er godkjent for produksjon, vil leverandør driftsette systemet på angitt dato. I denne fasen må kunden kjøre det nødvendige informasjonsarbeidet internt i organisasjonen, blant annet med å informere ledere om endringene. Tässä yhteydessä aloitetaan myös vastakkainasettelu, joka liittyy løsningenin rikkomiseen. Behovet for og omfang av opplæringen vil avhenge av f.eks hvor mye selvbetjening det legges opp til i løsningene. For sluttbrukere som lærere, ansatte og ledere tilbys det typisk kurs via GLUP-læringsplattformen til Visma Smartskill.
Modning og videreutvikling: Trinn 2:n liukuva ylitys. I selve innkjøringsperioden på 30 dager vil vi gå gå gjennom sjekklister for å verifisere at systemet fungerer som det skal. Vel så viktig is det å få tilbakemeldinger fra ledere, HR, IT og de ansatte selv; tilpasse meldingsflyter og tilgangsstyringsregler iht tilbakemeldingene og finjustere oppsettet.
Trinn 2: Videreutvikling av løsningen (Videokuvaus ja videokuvaus)
Denne fasen bygger videre på trinn 1, og aktivitetene i denne delen vil være avhengig av behovene som ble kartlagt ila fase 1. Esimerkkejä:
- Automatisk nedgradering av ubrukte lisenser (Automaattinen lisenssin päivitys)
- Regler for deaktivering av ansatte i permisjon (Luvan antamista koskevat säännöt)
- "Zombiekontoer" i AD/Entra ID -palvelun julkaiseminen.
- Behovsprøvd tilgangsstyring, dvs at kun ansatte med konkrete behov får tilgang tilgang til fagsystemer/sikker sone.
- Håndtering av eksterne brukere, innleide osv
- Digitaalinen lentokone työhönottoa varten, eksterne ansatte, søknad om tilgang osv
Oppgavene i trinn 2 foreslås gjennomført av ressurspersoner på det enkelte punkt i samarbeid med leverandør (f.eks Arkivar ifm oppsett av integrasjon med sak/arkiv-system), og at det rapporteres tilbake til leveransegruppen.
Se vedlagte fremddriftsplan i GANTT-format for an mer detaljert gjennomgang av punktene i leveransen og hvordan de er avhengig av hverandre. Det er også angitt i skjemaet hvem som er ansvarlig for det enkelte punkt. Fargekode i GANTT-skjemaet is:
- Rød: Arbeid som må utføres av oppvekstavdelingen hos kunden
- Blå: Arbeid som utføres av leverandør".
- Grønn: Arbeid som utføres av leverandør og kunde sammen
- Gul: Arbeid som utføres av kunden
Eksempel Leveranseplan (GANTT).pdf
Varighet for leveransen er avhengig av hvor mye ressurser kunden kan stille med. Vähimmäisvaatimus on tyypillisesti 4 uker oppsett + 30 päivää sisäinen vuokra-aika.
Vi har lagt opp to an process der systemet rulles ut i flere stadier, istedenfor at all funksjonalitet slås på samtidig. Produksjonsettingen av løsningen vil derfor være produksjonsettingen av brukerkontoflyt til AD/EntraID sammen med grunnleggende tilgangsstyring og meldingsflyt. Vi legger opp til at man begynner å sette opp koblingene til de andre målsystemene parallelt med innkjøringsperioden (gitt at kunden har kapasitet, selvsagt!), med påfølgende videreutvikling av tilgangsstyring, arbeidsflyter og mer avansert bruk av IAM-systemet.
Risikomatrise
Risikofaktor | Tiltak | Ansvar | Risikograd |
HR/Lønnin johtaminen IAM-projektissa. | Involver HR/Lønn gjennom regelmessige møter fra oppstart; Etablere eierskap ved å tildele ansvar for systemets datastruktur. | Kunde | 3 |
IT:n johtaminen IAM-projektissa | Sørg for at IT-avdelingen er involvert i valg av teknologi; Aranger workshops for å øke eierskapet og engasjementet. | Kunde | 2 |
Manglende kartlegging av eksisterende/fremtidige IAM-behov i organisasjonen | Utfør en GAP-analyse for å sammenligne dagens og fremtidige behov; Oppdater behov gjentatte ganger under prosjektets gang. | Kunde / Leverandør | 4 |
Tärkeä osa ammattilaisuutta. | Bruk Paretoprinsippet for prosessprioritering; Gjennomfør regelmessige prosjektvurderinger for justeringer. | Kunde / Leverandør | 3 |
Manglende interne ressurser | Laaditaan resurssisuunnitelma, jotta voidaan tunnistaa tärkeimmät resurssit vuorovedessä; poistetaan keskimmäiset resurssit, jotka on huomioitu. | Kunde / Leverandør | 4 |
Manglende kommunikasjon med sluttbrukere | Etabler en kommunikasjonsstrategi inkludert regelmessige oppdateringer; Implementer et brukeravvikssystem for tilbakemeldinger. | Kunde / Leverandør | 4 |
Integraatio eksisteröivien järjestelmien kanssa | Kartlegg alle eksisterende systemer og avdekk integrasjonskrav; Test integrasjoner i testmiljøer for live implementering. | Kunde / Leverandør | 4 |
Henkilötietojen ja henkilötietojen käsittely | Riskianalysaattoreiden ja riskinarviointitestereiden käyttäminen; tiukkojen tilannekontrollikäytäntöjen toteuttaminen. | Kunde / IT-sikkerhetsteam. | 5 |
Brukermotstand mot endringer | Kommuniser fordelene med det nye systemet tidlig og ofte; Involver brukere i testingen av systemet. | Asiakas / Kommunikasjonsavdelingen. | 3 |
Tids- og budsjettoverskridelser (Tids- og budsjettoverskridelser) | Opprett en detaljert prosjektplan med milepæler; Gjennomfør jevnlige prosjektgjennomganger for å tilpasse tidslinjer og kostnader. | Kunde / Koordinator. | 4 |
FEIDE-katalogin julkaiseminen
Se appendiks for an gjennomgang av de forskjellige punktene process med endring av feidekatalog. Arvioiva tekijä, jonka perusteella nämä tiedot voidaan hyväksyä elokuussa 2026, on se, että uudet feidekatalogit ovat SIKT:n laatimia. Koska kaikilla kunnilla on feidekatalogeja, ei ole sama asia, että on ongelmallista hankkia uusi rekisterinpitäjä. Tyypillisesti SIKT painaa kapasiteetista kesä- ja elokuussa. Det anbefales derfor at prosessen med å sette opp og få godkjent ny feidekatalog settes i gang så raskt som mulig etter tildeling.
Selve byttet av feidekatalog bør skje etter skoleslutt våren 2025 og for skoleopprykk kjøres i skoleadministrativt system. Da kan man teste og gjøre nødvendige tilpasninger mtp eksport til Microsoft School Data Sync, Apple School Manager og itslearning. Selve akseptansetesten kan da komme etter skoleopprykk og for elever og ansatte kommer tilbake fra skoleferien.
Ressursbruk
Vi har estimert ressursforbruk fra vår side i prosjektet. Estimatet dekker det tekniske ifm levering av arbeidstegningene og fremddriftsplanen. Totalt estimerer vi 240 arbeidstimer fra vår side, se prismatrisen. Estimene er basert på erfaringer fra tidligere gjennomførte IAM-prosjekter, kundens kravspesifikasjon og erfaring med oppsett og drift.
Det er viktig å understreke dette er et estimat og arbeidsmengde kan variere fra prosjekt til prosjekt grunnet faktorer som f.eks datakvalitet, gjennomføringsevne, konfigurasjonskompleksitet, osv. Dersom krav eller omfang til løsningen endrer seg ila leveransen, vil estimat kunne endre seg tilsvarende.
Vähimmäisvaatimuksena on, että asiakkaat eivät käytä mitään resursseja siihen, että kaikki ammattilaiset voivat siirtyä omiin tiloihinsa, ja että 2-3 henkilöä on vielä työpäivän aikana. Arbeidsøktene beregnes tilaisuuteen puoli päivää myöhemmin. I tillegg kommer opplæring og arbeid internt i kommunen med informasjonsarbeid og tilpasning av meldingsflyter, altså alle blokker i fremddriftsplanen i gult og rødt.
Opplæring
Leverandøren tilbyr omfattende opplæring som en integrert del av våre leveranser. Opplæring av administratorer i bruk av løsningen gjennomføres som en del av leveranseprosjektet og innkjøringsperioden, mens opplæring av servicedeskbrukere kjøres som kurspakker. De består av et generelt introduksjons/brukerstøttekurs, som går gjennom de grunnleggende funksjonene i eADM. Tämä on yksi kurssi hallintovirkamiehille. Typisk vil det grunnleggende kurset være 2-3 timer, mens administratorkurset vil være ca 4 timer. P Lengden er litt flytende, siden det må tilpasses ambisjonsnivået til kunden og oppsettet.
Hallinnoijille on annettu myös muita ohjeita, mutta meidän on ymmärrettävä, että paras vaihtoehto on se, että hallinnoijat siirtyvät hallintoon, sekä projektin keskeisten tilannekatsausten että työpajojen kautta. I tillegg anbefales det at administratorer også er med på selve konfigureringen og oppsettet av løsningen, slik at de får den nødvendige klikketreningen som skal til for at det skal sitte i fingrene. Se fremddriftsplanen vedlagt punkt 5.1 for en overordnet skisse av hvordan leveransen gjennomføres og hva som må gjøres ifm oppsett. I innkjøringsperioden skal administratorer jobbe aktivt sammen med leverandør for å justere og optimisere oppsettet, og dette vil gi meget god erfaring og trening i bruk av systemet.
For ansatte, ledere, lærere og skoleadministratorer, gis det kurs i bruk av eADM og eFeide gjennom Visma Smartskill sin Glup-læringsplattform. Disse kursene og opplæringene er tilgjengelige på norsk, og det finnes også en egen YouTube-kanal med opplæringsvideoer.
Kaikki kurssi ja opplæring tapahtuvat Norjassa.
Dokumentasjon
Generell dokumentasjon om løsningene finnes på https://docs.identum.no/, eadm og efeide.
Kundespesifikk dokumentasjon overleveres kunde etter at innkjøringsperioden av systemet er gjennomført, og vil være basert på den løpende dokumenteringen som gjøres ifm leveransen. Dette vil inkludere logger fra prosjektstyringsverktøyet og referat fra den enkelte workshop. Grunnsteinen i den kundespesifikke dokumentasjonen er arbeidstegningene, og de skal revideres ifm forvaltningsmøtene slik at både kunde og leverandør har en oppdatert versjon av denne.
On selvää, että asiakirjojen laatimisessa on itse asiassa tärkeä ja tärkeä osa. Regelsett, meldingsflyter, synkroniseringsmaler osv har egne felt for beskrivelse, og de er en viktig kilde til informasjon om hvordan systemet er satt opp. Det skal dokumenteres hva regel/meldingsflyten/synkmalen gjør, hvordan den er satt opp og ev endringer skal også fortløpende dokumenteres.
Kaikki asiakirjat ovat norjalaisia.