Arbeidsbemiddeling en bedrijfsplan
Als onderdeel van het forarbeidet naar de eigen inbedding van eADM, kunnen we een plan en strategie opstellen voor IAM-arbeid in samenwerking met hen. Dette arbeidet skal produsere en arbeidstegning, som beskriver brukerkontoflyt, passordflyt, tilgangsstyring, rutiner ifm tiltreden, stillingsendring og fratreden av ansatte og så videre. Utifra arbeidstegningen vil vi så lage en leveranseplan.
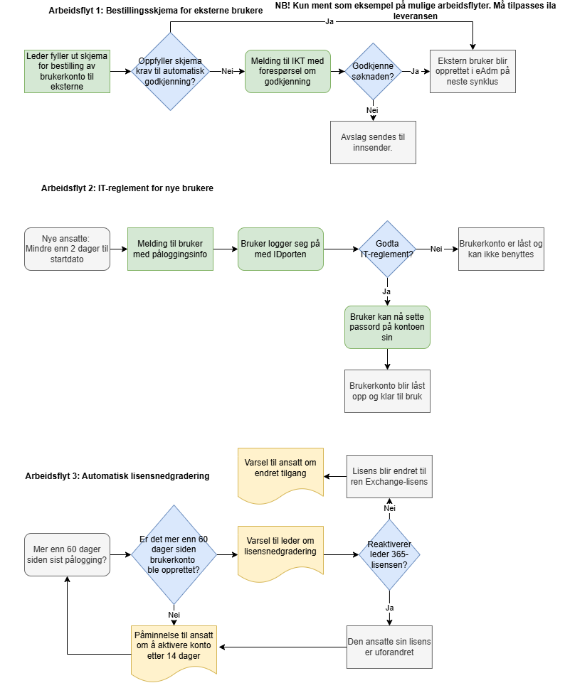
Klik hier voor een laatste voorbeeld van arbeidstegning:
Eksempel - Arbeidstegninger.drawio.pdf
Klik hier voor een laatste voorbeeld van een leveranseplan in GANTT-formaat:
Eksempel Leveranseplan (GANTT).pdf
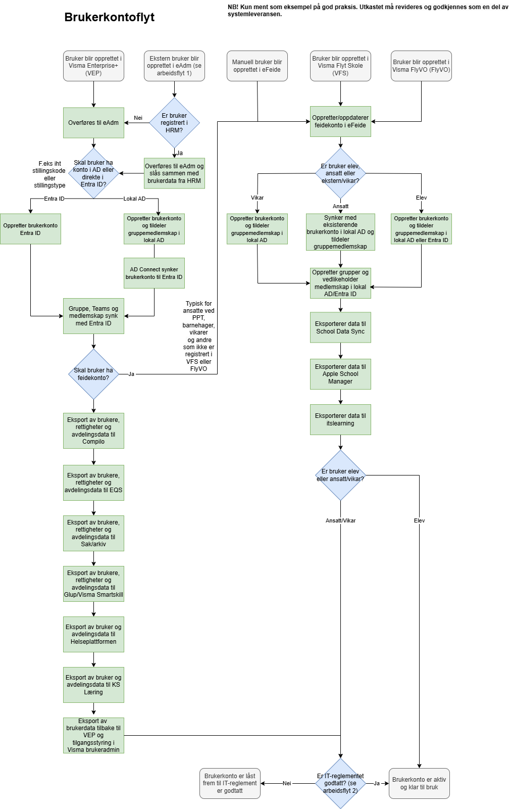
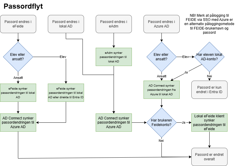
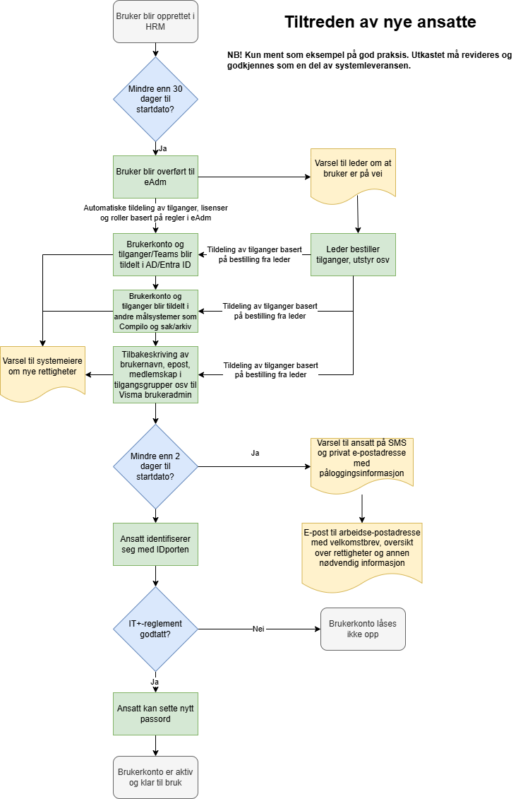
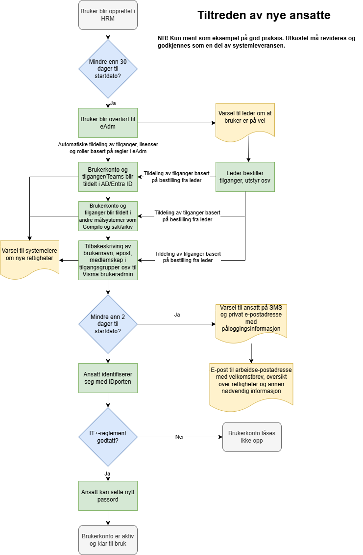
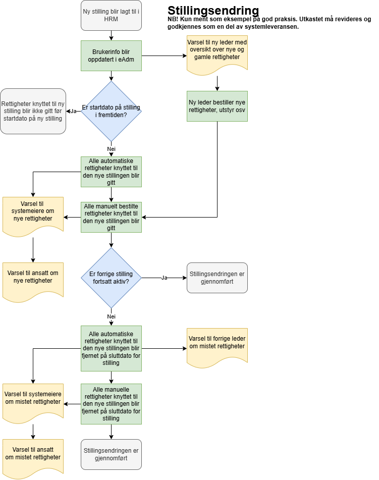
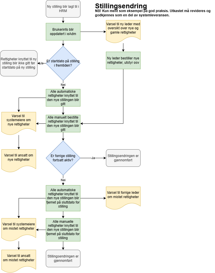
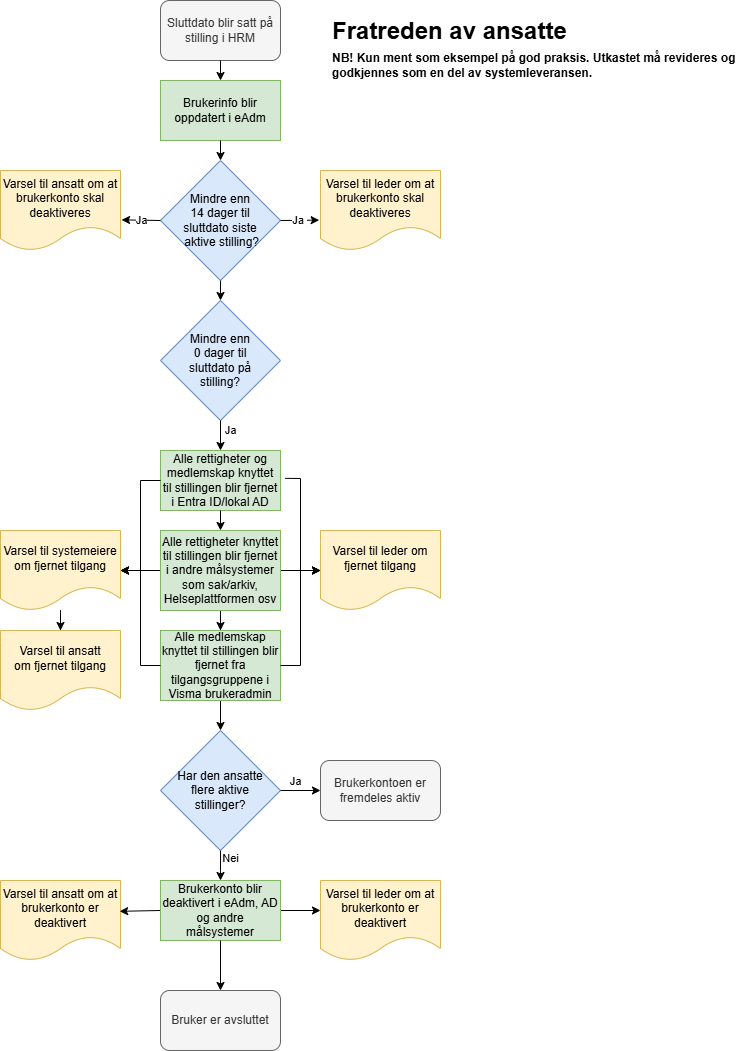
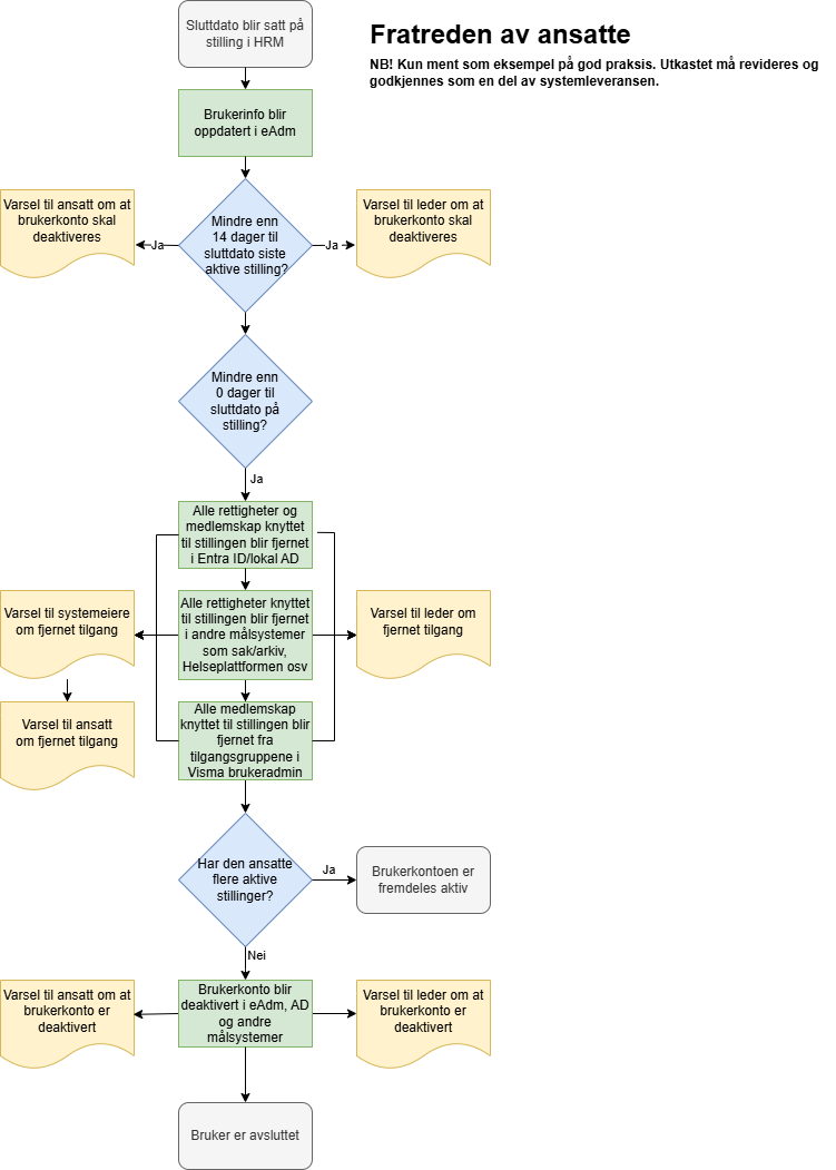
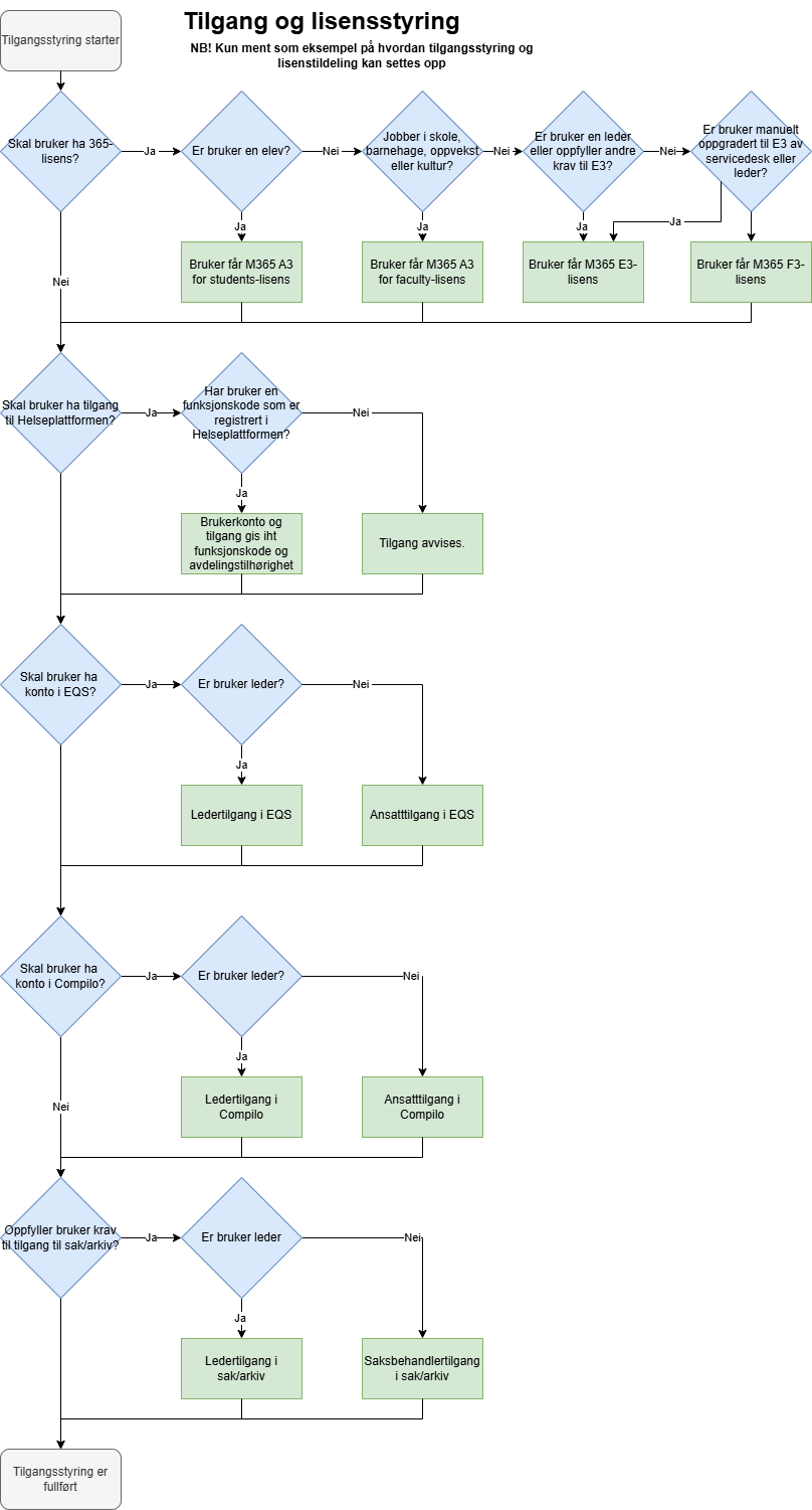
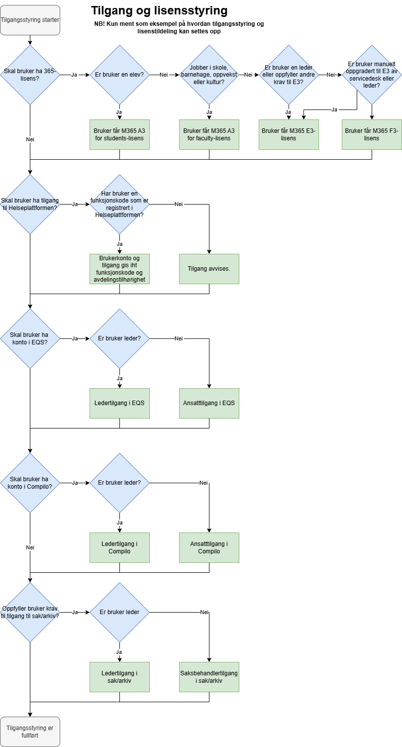
Arbeidstegninger
Dette er ment som et eksempel på hvordan arbeidstegninger kan se ut. Als er een einde komt aan de inspanningen om IAM-løsningen zelf te innføringen, kan er een plan en strategie worden opgesteld voor IAM-arbeid in samenwerking met de gemeente. Dette arbeidet skal produsere en arbeidstegning for IAM-systemet, som beskriver brukerkontoflyt, passordflyt, tilgangsstyring, rutiner ifm tiltreden, stillingsendring og fratreden av ansatte og så videre.







Plan voor etableringsfasen
Etablering
Dette forslaget til prosjektplan er basert på vår lange erfaring med implementasjon av IAM-løsninger til kommunesektoren i Norge. Planen vil bli tilpasset og ferdigstilt sammen med kunden ifm prosjektplanleggingen i fase 1. Se også risikomatrisen til slutt, med suksessfaktorene vi har identifisert som kritiske for en vellykket prosjektgjennomføring.
Vi anbefaler at nøkkelpersoner fra IKT-avdelingen (gjerne også servicedesk/brukerstøtte), Lønn og personal, digitalisering og ev tjenesteutvikling bør være med i leveransegruppen. Som det fremgår av den vedlagte fremdriftsplanen/ansvarskartet så ønsker vi at en person hos kunden skal være koordinator for prosjektet, med ansvar for oppfølging og fremdrift. I leveranseperioden anbefaler vi statusmøter hver uke.
Trinn 1: Grunnleggende oppsett
I denne trinn 1 implementeres arbeidstegningene som er vedlagt kontrakten. Vi har delt dette trinnet opp i 5 faser, med tre svømmebaner: Blå er for arbeid leverandøren gjør selv, grønn er abeidsøkter som gjøres i felleskap mellom kunde og leverandør, gul svømmebane er for kunden sitt egenarbeid.
In welke fase is det arbeidsøkter sammen med dere, der vi videreutvikler oppsettet sammen. I tillegg anbefaler vi ukentlige statusmøter der vi oppdaterer hverandre på fremdrift. Vi benytter prosjektstyringsverktøyet Trello, men kan også gjennomføre det i kundens foretrukne prosjektstyringsverktøy om ønskelig.
Kartlegging: In deze fase worden de gegevens van het kildesysteem geïmporteerd. Deze fasen hebben een arbeidsøkt, dat de datakvaliteten vurderes en ev rettende tiltak diskuteres. Om de fasen te kunnen starten, moeten kunden gi leverandør de nødvendige tilgangene. Zie https://docs.identum.no/sop/tilgang-til-tredjepartsystemer voor een beschrijving van de tilganger die als nødvendige kan worden beschouwd en voor een oplossing.
Grunnoppsett: Her settes de grunnleggende flytene i IAM-løsningen opp. Eksisterende grupper importeres fra AD/EntraID og settes inn i tilgangsstyringssystemer, det settes opp synkroniseringsmaler for brukerdataflyt og et standard sett med meldingsflyter settes opp. Arbeidsøkten i denne fasen fokuserer på filtrering av data (se https://docs.ideeadm ) og en gjennomgang av hvilke meldingsflyter som kunden ønsker.
Kundetilpasning: Denne fasen konsentrerer seg om å tilpasse grunnoppsettet. Arbeidsøkten i denne fasen går derfor på tilpasning av dataflytene iht kundens ønsker og behov, oppsett av regler for e-postkontoer og M365-lisenser. In deze situatie kunnen klanten ook de valgte meldingsflytene uit de vorige fase en de tilpasse tekstene gebruiken.
Kvalitetssikring og driftsetting: Denne fasen åpner med en arbeidsøkt der vi går gjennom oppsettet, produksjonsetting og bestemmer dato. Als de leveransegruppen enig zijn en de oppsettet er goed uitziet voor het product, kan de leverandør het systeem aanpassen aan de angitt dato. I denne fasen må kunden kjøre det nødvendige informasjonsarbeidet internt i organisasjonen, blant annet med å informere ledere om endringene. I denne fasen begynner også opplæring i bruk av løsningen. Behovet for og omfang av opplæringen vil avhenge av f.eks hvor mye selvbetjening det legges opp til i løsningene. Voor sluttbrukere som lærere, ansatte og ledere tilbys det typisk kurs via GLUP-læringsplattformen til Visma Smartskill.
Modellering en videobewaking: Denne fasen er en glidende overgang naar Trinn 2. I selve innkjøringsperioden på 30 dager vil vi gå gjennom sjekklister for å verifisere at systemet fungerer som det skal. Vel så viktig er det å få tilbakemeldinger fra ledere, HR, IT og de ansatte selv; tilpasse meldingsflyter og tilgangsstyringsregler iht tilbakemeldingene og finjustere oppsettet.
Trinn 2: Videoreutvikling av løsningen
Denne fasen bygger videre på trinn 1, og aktivitetene i denne delen vil være avhengig av behovene som ble kartlagt ila fase 1. Voorbeelden:
- Automatische nedgradering av ubrukte lisenser
- Regels voor deaktivering av ansatte i permisjon
- Rydding av "Zombiekontoer" in AD/Entra ID
- Behovsprøvd tilgangsstyring, dvs at kun ansatte med konkrete behov får tilgang til fagsystemer/sikker sone
- Håndtering av eksterne brukere, innleide osv
- Digitale arbeidsflyter voor onboarding, eksterne ansatte, søknad om tilgang osv
Oppgavene i trinn 2 foreslås gjennomført av ressurspersoner på det enkelte punkt i samarbeid med leverandør (f.eks Arkivar ifm oppsett av integrasjon med sak/arkiv-system), og at det rapporteres tilbake til leveransegruppen.
Bekijk het Fremdriftsplan in GANTT-formaat voor een gedetailleerd overzicht van de punten in leveransen en hoe de punten kunnen worden gewijzigd. Det er også angitt i skjemaet hvem som er ansvarlig for det enkelte punkt. Fargekode i GANTT-skjemaet er:
- Rød: Arbeid die een oplossing biedt voor de problemen van klanten
- Blå: Arbeid die voor een hefboom werkt
- Grønn: Arbeid die wordt verricht door leverandør en kunde samen
- Gul: Werk voor kunden
Eksempel Leveranseplan (GANTT).pdf
Varighet for leveransen er avhengig av hvor mye ressurser kunden can stille med. Minimum is typisk 4 uker oppsett + 30 dagers innkjøringsperiode.
Vi har lagt opp til en prosess der systemet rulles ut i flere stadier, istedenfor at all funksjonalitet slås på samtidig. Produksjonsettingen av løsningen vil derfor være produksjonsetting av brukerkontoflyt til AD/EntraID sammen med grunnleggende tilgangsstyring og meldingsflyt. Vi legger opp til at man begynner å sette opp koblingene til de andre målsystemene parallelt med innkjøringsperioden (gitt at kunden har kapasitet, selvsagt!), med påfølgende videreutvikling av tilgangsstyring, arbeidsflyter og mer avansert bruk av IAM-systemet.
Risico
Risicofactor | Tiltak | Ansvar | Risikograd |
Manglende personeelszaken/Lønn i IAM-prosjektet. | Betrek HR/Lønn gjennom regelmessige møter fra oppstart; Etablere eierskap ved å tildele ansvar for systemets datastruktur. | Kunde | 3 |
IT in het IAM-proces | Sørg for at IT-avdelingen er involvert i valg av teknologi; Arranger workshops for å øke eierskapet og engasjementet. | Kunde | 2 |
Manglende kartlegging av eksisterende/fremtidige IAM-behov i organisasjonen | Utfør en GAP-analyse for å sammenligne dagens og fremtidige behov; Oppdater behov gjentatte ganger under prosjektets gang. | Kunde / Leverandør | 4 |
Uitgebreide beschrijving van het project | Bruk Paretoprinsippet for prosessprioritering; Gjennomfør regelmessige prosjektvurderinger for justeringer. | Kunde / Leverandør | 3 |
Manglende interne ressurser | Utforme en ressursplan for å identifisere nødvendige ressurser i tide; tildel midlertidige ressurser ved behov. | Kunde / Leverandør | 4 |
Gemengde communicatie met sletbrukere | Etabler en kommunikasjonsstrategi inkludert regelmessige oppdateringer; Implementer et brukeravvikssystem for tilbakemeldinger. | Kunde / Leverandør | 4 |
Integratie met externe systemen | Kartlegg all eksisterende systemer og avdekk integrasjonskrav; Test integrasjoner i testmiljøer før live implementering. | Kunde / Leverandør | 4 |
Gegevenssikkerhet en personvern | Utfør risikoanalyser og sikkerhetstester; Implementer strenge tilgangskontrollmekanismer. | Kunde / IT-sikkerhetsteam. | 5 |
Brukermotstand mot endringer | Communiceert fordelene met det nye systemet tidlig og ofte; Betrekt brukere bij het testen van het systeem. | Kunde / Kommunikasjonsavdelingen. | 3 |
Tids- en budsjettoverkridelser | Opprett en detaljert prosjektplan med milepæler; Gjennomfør jevnlige prosjektgjennomganger for å tilpasse tidslinjer og kostnader | Kunde / Koordinator. | 4 |
Catalogus van FEIDE
Zie de bijlage voor een overzicht van de forskjellige punktene prosess med endring av feidekatalog. Een kritisch criterium voor het gebruik van deze gegevens voor de start in augustus 2026 is dat de nieuwe feidekatalogi door SIKT moeten worden goedgekeurd. Selv om kommunene allerede har feidekataloger i drift, er ikke det det samme som at det er problemfritt å få nye godkjent. Typisk har SIKT press på kapasiteten sin i juni og august. Det anbefales derfor at prosessen med å sette opp og få godkjent ny feidekatalog settes i gang så raskt som mulig etter tildeling.
Selve byttet av feidekatalog bør skje etter skoleslutt våren 2025 og før skoleopprykk kjøres i skoleadministrativt system. Dan kan man teste and gjøre nødvendige tilpasninger mtp eksport til Microsoft School Data Sync, Apple School Manager og itslearning. Selve akseptansetesten kan da komme etter skoleopprykk og før elever og ansatte kommer tilbake fra skoleferien.
Ressursbruk
Vi har estimert ressursforbruk fra vår side i prosjektet. Estimatet dekker det tekniske ifm levering av arbeidstegningene og fremdriftsplanen. Total estimer vi 240 arbeidstimer fra vår side, se prismatrisen. De schattingen zijn gebaseerd op de resultaten van verschillende IAM-projecten, het kravspesifikasjon van de klant en de resultaten van oppsett en drift.
Det er viktig å understreke dette er et estimat og arbeidsmengde kan variere fra prosjekt til prosjekt grunnet faktorer som f.eks datakvalitet, gjennomføringsevne, konfigurasjonskompleksitet, osv. Dersom krav eller omfang til løsningen endrer seg ila leveransen, vil estimat kunne endre seg tilsvarende.
Het minimum is dat kunden geen ressurser hebben om te zorgen dat alle prosjektdeltagere kunnen delta i ukentlige statusmøter, en dat 2-3 personer stiller i hver arbeidsøkt. Arbeidsøktene beregnes til å vare en halv dag hver. I tillegg kommer opplæring og arbeid internt i kommunen med informasjonsarbeid og tilpasning av meldingsflyter, altså alle blokker i fremdriftsplanen i gult og rødt.
Opplæring
Leverandøren tilbyr omfattende opplæring som en integrert del av våre leveranser. Opplæring av administratorer i bruk av løsningen gjennomføres som en del av leveranseprosjektet og innkjøringsperioden, mens opplæring av servicedeskbrukere kjøres som kurspakker. De består av et generelt introduksjons/brukerstøttekurs, som går gjennom de grunnleggende funksjonene i eADM. Etter det er et et kurs for administratorer. Typisk vil det grunnleggende kurset være 2-3 timer, mens administratorkurset vil være ca 4 timer. P Lengden er litt flytende, siden det må tilpasses ambisjonsnivået til kunden og oppsettet.
Leverandør tilbyr også egne kurspakker for administratorer, men vi ønsker å understreke at den best opplæringen er når administratorene deltar i leveransen, både på de ukentlige statusmøtene i prosjektet og på de forskjellige workshopene. I tillegg anbefales det at administratorer også er med på selve konfigureringen og oppsettet av løsningen, slik at de får den nødvendige klikketreningen som skal til at det skal sitte i fingrene. Bekijk het Fremdriftsplanen op punkt 5.1 voor een overordnet skisse van hoe leveransen gjennomføres en hva som må gjøres ifm oppsett. I innkjøringsperioden skal administratorer jobbe aktivt sammen med leverandør for å justere og optimalisere oppsettet, og dette vil gi meget god erfaring og trening i bruk av systemet.
Voor ansatte, ledere, lærere og skoleadministratorer, gis det kurs i bruk av eADM og eFeide gjennom Visma Smartskill sin Glup-læringsplattform. Deze cursussen en opplæringene zijn beschikbaar in Noorwegen en er is ook een YouTube-kanaal met opplæringsvideo's.
Alle cursussen en opplæring zijn beschikbaar in het Noors.
Dokumentasjon
Generell dokumentasjon om løsningene finnes på https://docs.identum.no/, eadm og efeide.
Kundespesifikk dokumentasjon overleveres kunde etter at innkjøringsperioden av systemet er gjennomført, og vil være basert på den løpende dokumenteringen som gjøres ifm leveransen. Dette vil inkludere logger fra prosjektstyringsverktøyet og referat fra den enkelte workshop. Grunnsteinen i den kundespesifikke dokumentasjonen er arbeidstegningene, og de skal revideres ifm forvaltningsmøtene slik at både kunde og leverandør har en oppdatert versjon av denne.
Det understrekes også at en kritisk viktig komponent i dokumentasjonen er i selve løsningen. Regelsett, meldingsflyter, synkroniseringsmaler osv har egne felt for beskrivelse, og de er en viktig kilde til informasjon om hvordan systemet er satt opp. Het is belangrijk om te weten welke regels/meldingsflyten/synkmalen van toepassing zijn, hoe het systeem werkt en welke endringer het systeem niet kan fortløpen.
Alle dokumentasjon er på norsk.