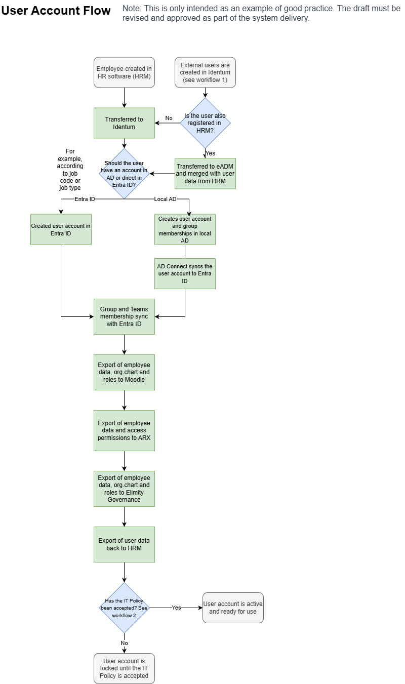
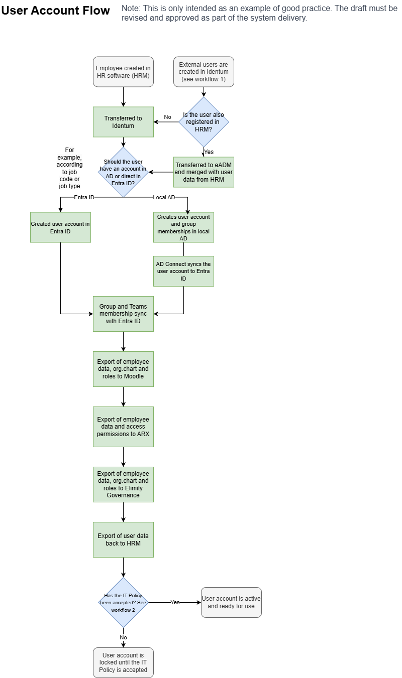
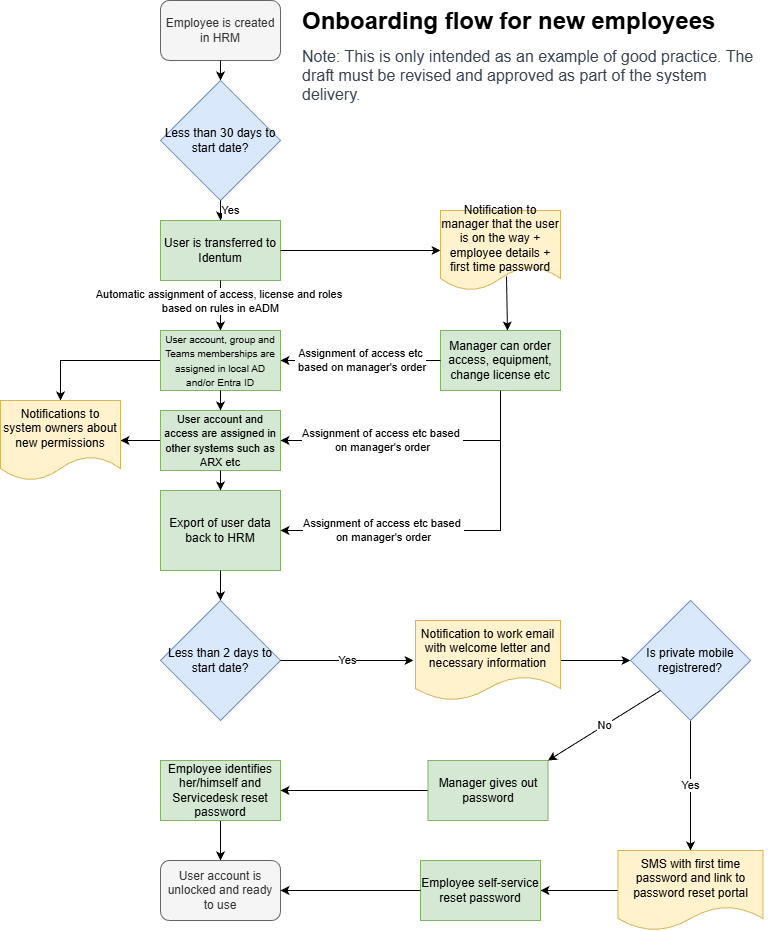
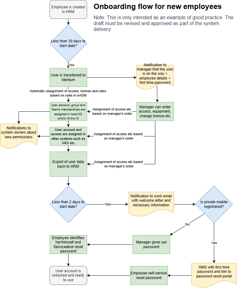
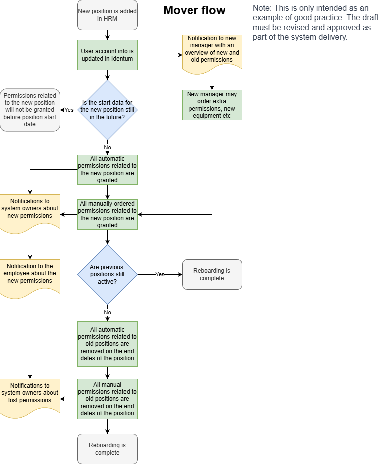
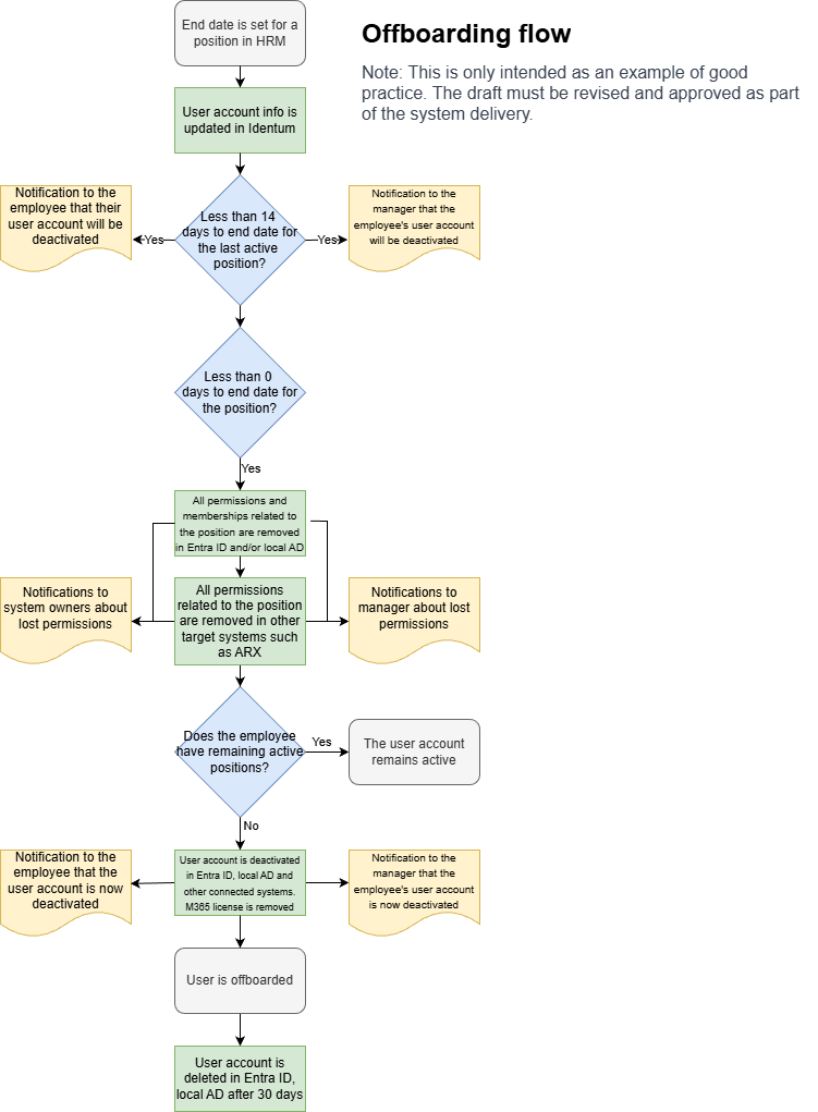
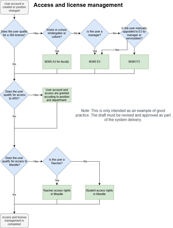
eADM-blauwdrukken
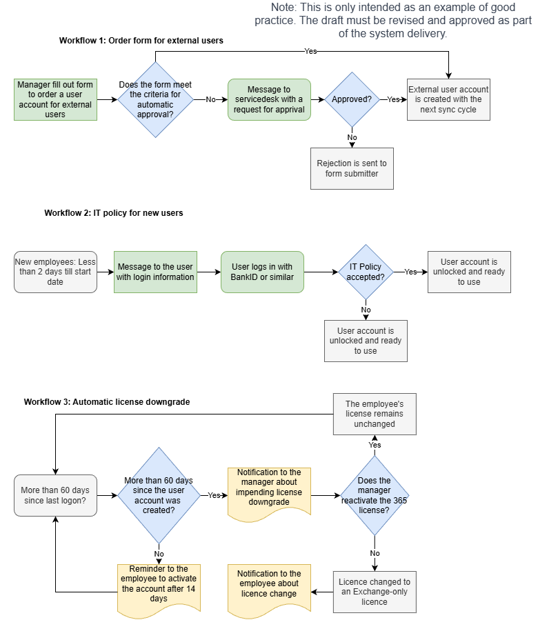
Als onderdeel van de voorbereidende werkzaamheden voor de daadwerkelijke implementatie van eADM zullen we in samenwerking met u een plan en strategie voor de IAM-activiteiten ontwikkelen. Dit werk zal resulteren in een blauwdruk met daarin gedetailleerde informatie over de workflows voor gebruikersaccounts, wachtwoordbeheer, toegangscontrole en procedures met betrekking tot het inwerken van nieuwe medewerkers, functiewijzigingen, het vertrek van medewerkers, enzovoort. Op basis van deze blauwdruk zullen we vervolgens een leveringsplan opstellen.
Voorbeeldblauwdrukken
Novaburg - Blauwdrukken.drawio.pdf






