Arbetsstyrningar och leveranseplan
Som en del av förarbetet till själva införandet av eADM, kommer vi att ta fram en plan och strategi för IAM-arbetet i samarbete med er. Detta arbete ska producera en arbetsstegning, som beskriver användarkontoflyt, passordflyt, tilgangsstyring, rutiner ifm tiltreden, stillingsendring og fratreden av ansatte og så videre. Utifra arbetsstegningen vil vi så lage en leveranseplan.
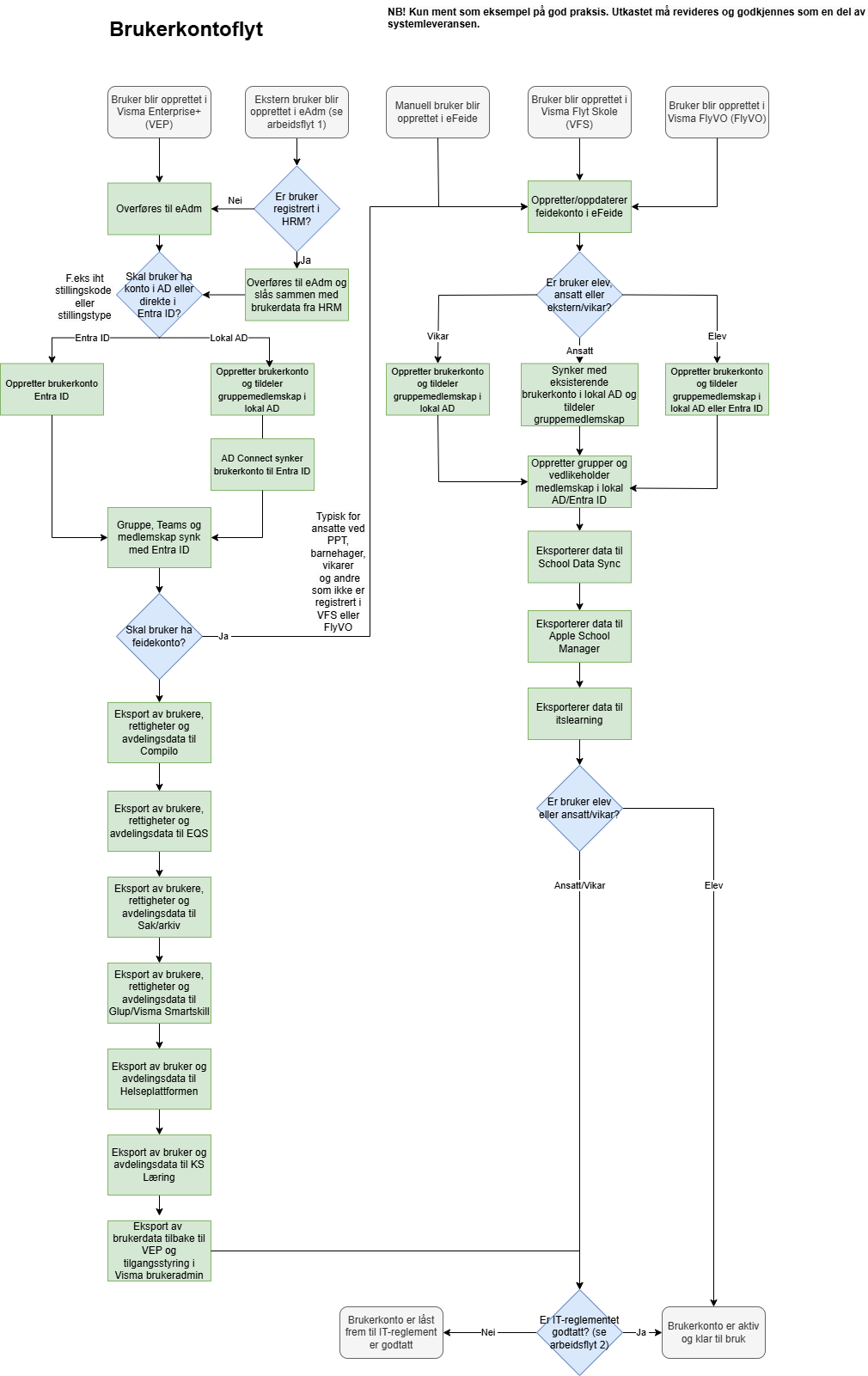
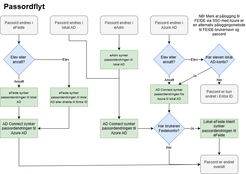
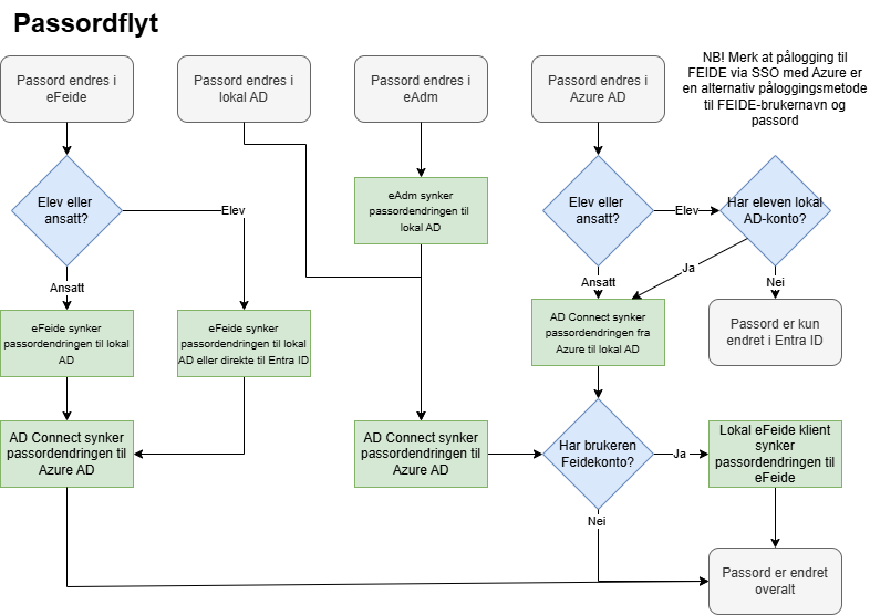
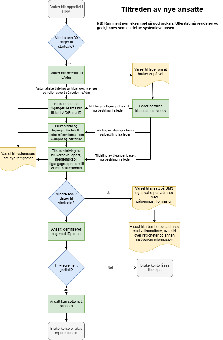
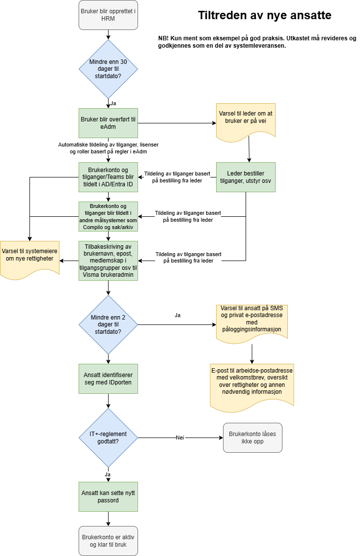
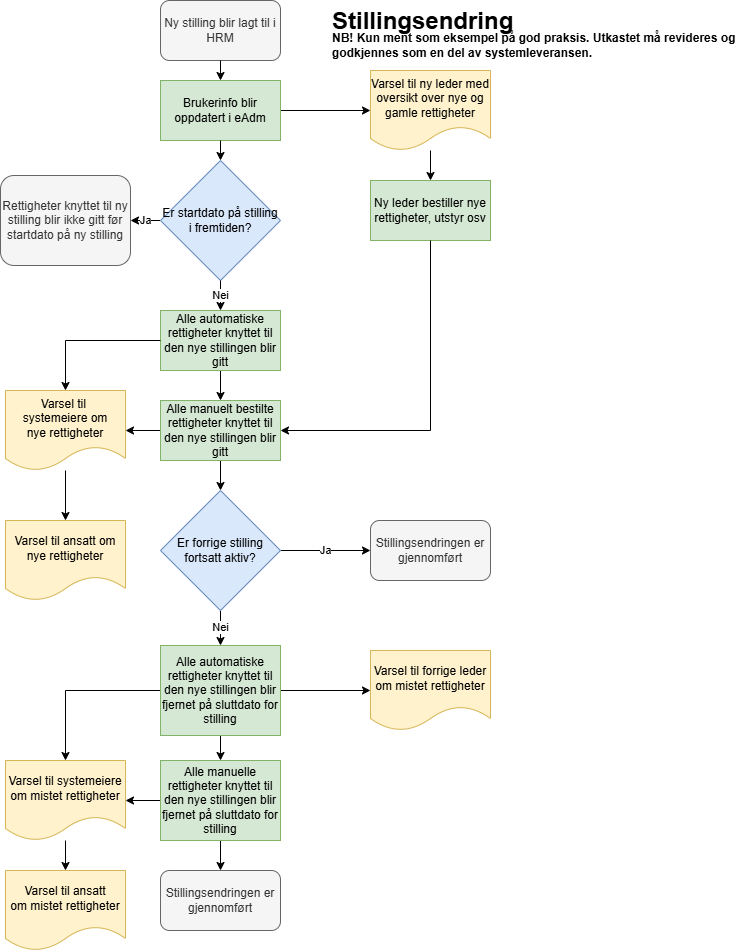
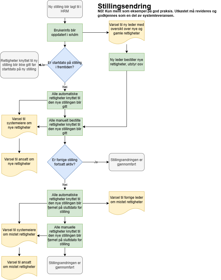
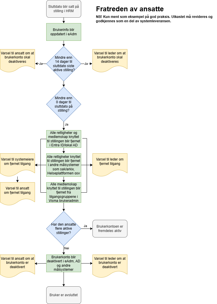
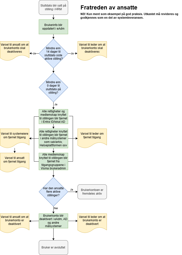
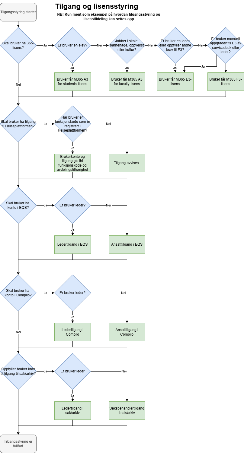
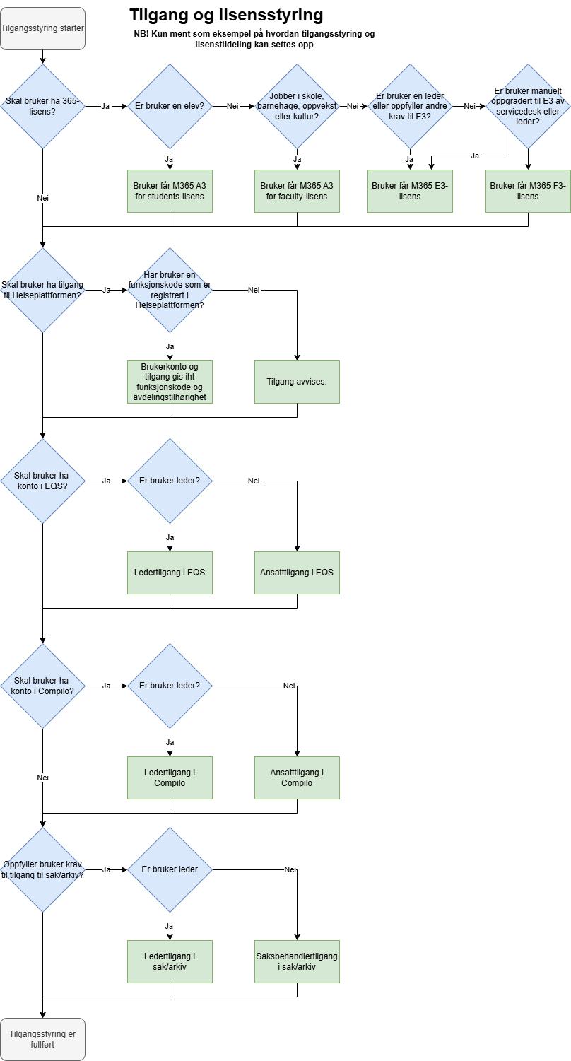
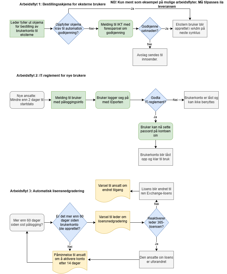
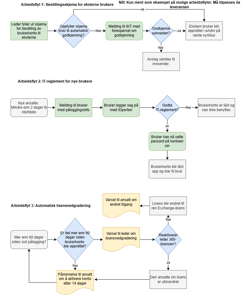
Klicka här för att få ett nytt exempel på arbetstegning:
Eksempel - Arbeidstegninger.drawio.pdf
Klicka här för att ladda ner exempel på leveranseplan i GANTT-format:
Eksempel Leveranseplan (GANTT).pdf
Arbetstagare
Detta är ment som ett exempel på hur arbetsstegningar kan se ut. Som en del av förarbetet till själva införandet av IAM-løsningen, kommer det att utarbetas en plan och strategi för IAM-arbeidet i samarbete med kommunen. Detta arbete ska producera en arbetsstegning för IAM-systemet, som beskriver användarkontoflyt, passordflyt, tilgangsstyring, rutiner ifm tiltreden, stillingsendring og fratreden av ansatte og så videre.







Plan för etableringsfasen
Etablering
Detta förslag till projektplan är baserat på vår långa erfarenhet av implementering av IAM-lösningar till kommunsektorn i Norge. Planen kommer att bli anpassad och färdigställd tillsammans med kunden ifm projektplanleggingen i fase 1. Se även riskomatrisen till slutt, med suksessfaktorene vi har identifisert som kritiske for en vellykket prosjektgjennomføring.
Vi rekommenderar att nyckelpersoner från IKT-avdelingen (gjerne også servicedesk/brukerstøtte), Lønn og personal, digitalisering og ev tjenesteutvikling bør være med i leveransegruppen. Som det fremgår av den vedlagte fremdriftsplanen/ansvarskartet så ønsker vi at en person hos kunden skal være koordinator for prosjektet, med ansvar for oppfølging og fremdrift. I leveranseperioden anbefaler vi statusmøter hver uke.
Trinn 1: Grunnleggende oppsett
I dette trinn 1 implementeres arbeidstegningene som er vedlagt kontrakten. Vi har delat detta steg opp i 5 faser, med tre svømmebaner: Blå är för arbete leverandøren gjør selv, grønn er abeidsøkter som gjøres i felleskap mellom kunde og leverandør, gul svømmebane er for kunden sitt egenarbeid.
I varje fas är det arbeidsøkter sammen med dere, der vi videreutvikler oppsettet sammen. I tillegg anbefaler vi ukentlige statusmøter der vi oppdaterer hverandre på fremdrift. Vi använder projektstyrningsverktyget Trello, men kan också genomföra det i kundens föredragna projektstyrningsverktyg om önskvärt.
Kartläggning: I denna fas sätter systemene opp og data importeres fra kildesystem. Denna fas har en arbetsuppgift, där datavaliteten bedöms och ev rettende tiltak diskuteres. Innan fasen kan börja måste kunden ge leverantör de nödvändiga tilgangene. Se https://docs.ide ntum.no/sop/tilgang-til-tredjepartsystemer för en beskrivning av vilka tillvägagångssätt som kan vara nödvändiga och hur de ska sättas opp.
Grunnoppsett: Her setter de grunnleggende flytene i IAM-løsningen opp. Eksisterande grupper importeras från AD/EntraID och sätts in i tilgangsstyringssystemer, det setter opp synkroniseringsmaler for brukerdataflyt og et standard sett med meldingsflyter setter opp. Arbetsuppgifterna i denna fas fokuserar på filtrering av data (se https://docs.ideeadm ) och en genomgång av vilka meldingsflyter som kunden önskar.
Kundetilpasning: Denne fasen konsentrerer seg om å tilpasse grunnoppsettet. Arbeidsøkten i denne fasen går derfor på tilpasning av dataflytene iht kundens ønsker og behov, oppsett av regler for e-postkontoer og M365-lisenser. I denna fas måste även kunden gå genom de valda anmälningsflygplanen från föregående fas och anpassa text.
Kvalitetssikring og driftsetting: Denna fas öppnas med en arbetsøkt der vi går gjennom oppsettet, produksjonsetting og bestemmer dato. Når leveransegruppen er enig og oppsettet er godkjent for produksjon, vil leverandør driftsette systemet på angitt dato. I denna fas måste kunden köra det nödvändiga informationsarbetet internt i organisationen, bland annat med att informera ledare om ändringar. I denna fas börjar även utbildning i bruk av lösningen. Behovet för och omfattningen av opplæringen vil avhenge av f.eks hvor mye selvbetjening det legger opp til i løsningene. För sluttbrukere som lærere, ansatte og ledere tilbys det typisk kurs via GLUP-læringsplattformen til Visma Smartskill.
Modning och vidareutveckling: Denna fas är en glidande övergång till Trinn 2. I selve innkjøringsperioden på 30 dager vil vi gå gjennom sjekklister for å verifisere at systemet fungerer som det skal. Vel så viktig er det å få tilbakemeldinger fra ledere, HR, IT og de ansatte selv; tilpasse meldingsflyter og tilgangsstyringsregler iht tilbakemeldingene og finjustere oppsettet.
Trinn 2: Vidareutveckling av lösningen
Denna fas bygger vidare på trinn 1, och aktiviteterna i denna del kommer att vara beroende av behoven som ble kartlagt ila fase 1. Exempel:
- Automatisk nedgradering av ubrukte lisenser
- Regler för deaktivering av anställda i permisjon
- Rydding av "Zombiekontoer" i AD/Entra ID
- Behovsprövad tilgangsstyrning, dvs. att endast anställda med konkret behov får tilgang till fagsystemer/sikker sone
- Hantering av externa användare, innleide osv
- Digitala arbetsverktyg för onboarding, externa anställda, ansökan om tillträde osv
Oppgavene i trinn 2 foreslås gjennomført av ressurspersoner på det enkelte punkt i samarbeid med leverandør (f.eks Arkivar ifm oppsett av integrasjon med sak/arkiv-system), og at det rapporteres tilbake til leveransegruppen.
Se vedlagte fremdriftsplan i GANTT-format for en mer detaljert gjennomgang av punktene i leveransen og hvordan de er avhengig av hverandre. Det är också angivet i skjemaet hvem som er ansvarlig for det enkelte punkt. Färgkod i GANTT-skjemaet är:
- Röd: Arbete som måste utföras av oppvekstavdelningen hos kunden
- Blå: Arbete som utförs av leverantör
- Grønn: Arbete som utförs av leverantör och kund tillsammans
- Gul: Arbete som utförs av kunden
Eksempel Leveranseplan (GANTT).pdf
Varaktighet för leveransen är beroende av hvor mye ressurser kunden kan stille med. Minimum är typiskt 4 veckor oppsett + 30 dagers innkjøringsperiode.
Vi har lagt opp til en prosess der systemet rulles ut i flere stadier, istedenfor at all funksjonalitet slås på samtidig. Produksjonsettingen av løsningen vil derfor være produksjonsetting av brukerkontraktoflyt til AD/EntraID sammen med grunnleggende tilgangsstyring og meldingsflyt. Vi legger opp til at man begynner å sette opp koblingene til de andre målsystemene parallelt med innkjøringsperioden (gitt at kunden har kapasitet, selvsagt!), med påfølgende videreutvikling av tilgangsstyring, arbeidsflyter og mer avansert bruk av IAM-systemet.
Riskomatris
Riskfaktor | Tiltak | Ansvar | Riskograd |
Manglende eierskap/deltagelse av HR/Lønn i IAM-projektet. | Involvera HR/Lønn genom regelmässiga möten från start; Etablere eierskap ved å tildele ansvar for systemets datastruktur. | Kunde | 3 |
Bristande ägande/deltagande av IT i IAM-projektet | Sørg for at IT-avdelingen er involvert i valg av teknologi; Arranger workshops for å øke eierskapet og engasjementet. | Kunde | 2 |
Manglende kartlegging av eksisterende/fremtidige IAM-behov i organisasjonen | Utfør en GAP-analyse for å sammenligne dagens og fremtidige behov; Oppdater behov gjentatte ganger under prosjektets gang. | Kund / leverantör | 4 |
Bristande avgränsning av projektet | Bruk Paretoprinsippet for prosessprioritering; Gjennomfør regelmessige prosjektvurderinger for justeringer. | Kund / leverantör | 3 |
Manglende interna resurser | Utforma en ressursplan för att identifiera nödvändiga resurser i tidvattnet; tildel tillfälliga resurser vid behov. | Kund / leverantör | 4 |
Bristande kommunikation med slutanvändare | Etablera en kommunikationsstrategi inklusive regelmässiga uppdateringar; Implementera ett användaravvikelsesystem för återkoppling. | Kund / leverantör | 4 |
Integration med befintliga system | Kartlegg alle eksisterende systemer og avdekk integrasjonskrav; Test integrasjoner i testmiljøer før live implementering. | Kund / leverantör | 4 |
Datasäkerhet och personvern | Utföra riskanalyser och säkerhetstester; Implementera strikta tillträdeskontrollmekanismer. | Kund / IT-sikkerhetsteam. | 5 |
Brukermotstand mot endringer | Kommunicerar fördelar med det nya systemet tidigt och ofta; Involverar användare i testning av systemet. | Kund / Kommunikasjonsavdelingen. | 3 |
Tids- och budgetöverskridanden | Opprett en detaljert prosjektplan med milepæler; Gjennomfør jevnlige prosjektgjennomganger for å tilpasse tidslinjer og kostnader | Kund / Koordinator. | 4 |
Etablering av ny FEIDE-katalog
Se appendiks for en gjennomgang av de forskjellige punktene prosess med endring av feidekatalog. En kritisk faktor for å levere dette før skolestart i august 2026 er at de nye feidekatalogene blir godkjent av SIKT. Selv om kommunene allerede har feidekataloger i drift, er ikke det det samme som at det er problemfritt å få nye godkjent. Typisk har SIKT press på kapaciteten sin i juni och augusti. Det anbefales derfor at prosessen med å sette opp og få godkjent ny feidekatalog settes i gang så raskt som mulig etter tildeling.
Selve byttet av feidekatalog bør skje etter skoleslutt våren 2025 og før skoleopprykk kjøres i skoleadministrativt system. Då kan man testa och göra nödvändiga tilpasninger mtp eksport til Microsoft School Data Sync, Apple School Manager og itslearning. Selve akseptansetesten kan da komme etter skoleopprykk og før elever og ansatte kommer tilbake fra skoleferien.
Ressursbruk
Vi har estimerat resursförbrukningen från vår sida i projektet. Estimatet täcker det tekniska ifm leveransen av arbetstegningene och fremdriftsplanen. Totalt uppskattar vi 240 arbetsstimulerare från vår sida, se prismatrisen. Estimatene er basert på erfaringer fra tidligere gjennomførte IAM-prosjekter, kundens kravspesifikasjon og erfaring med oppsett og drift.
Det är viktigt att förstå att detta är en uppskattning och att arbetsmängden kan variera från projekt till projekt beroende på faktorer som t.ex. datakvalitet, genomförandeförmåga, konfigurationskomplexitet osv. Om krav eller omfattning till lösningen ändrar seg ila leveransen, vil estimat kunne endre seg tilsvarende.
Som minimum rekommenderar vi att kunden tildeler nok ressurser til at alle prosjektdeltagere kan delta i ukentlige statusmøter, og at 2-3 personer stiller i hver arbeidsøkt. Arbeidsøktene beregnes til å vare en halv dag hver. I tillegg kommer opplæring og arbeid internt i kommunen med informasjonsarbeid og tilpasning av meldingsflyter, altså alle blokker i fremdriftsplanen i gult og rødt.
Opplæring
Leverandøren tilbyr omfattende opplæring som en integrert del av våre leveranser. Opplæring av administratorer i bruk av løsningen gjennomføres som en del av leveranseprosjektet og innkjøringsperioden, mens opplæring av servicedeskbrukere kjøres som kurspakker. De består av et generelt introduksjons/brukerstøttekurs, som går gjennom de grunnleggende funksjonene i eADM. Efter det är et et kurs for administratorer. Typisk kommer det grundläggande kurset att vara 2-3 timmar, medan administratorkurset kommer att vara ca 4 timmar. P Lengden är lite flytande, eftersom det måste anpassa ambitionsnivån till kunden och oppsettet.
Leverandør tilbyr også egne kurspakker for administratorer, men vi ønsker å understreke at den beste opplæringen er når administratorene deltar i leveransen, både på de ukentlige statusmøtene i prosjektet og på de forskjellige workshopene. I tillegg anbefales det at administratorer også er med på selve konfigureringen og oppsettet av løsningen, slik at de får den nødvendige klikketreningen som skal til for at det skal sitte i fingrene. Se fremdriftsplanen vedlagt punkt 5.1 för en overordnet skisse av hvordan leveransen gjennomføres og hva som må gjøres ifm oppsett. I innkjøringsperioden skal administratorer jobbe aktivt sammen med leverandør for å justere og optimalisere oppsettet, og dette vil gi meget god erfaring og trening i bruk av systemet.
För ansatte, ledere, lærere og skoleadministratorer, gis det kurs i bruk av eADM og eFeide gjennom Visma Smartskill sin Glup-læringsplattform. Dessa kurser och utbildningar är tillgängliga i Norge, och det finns också en egen YouTube-kanal med utbildningsvideor.
All kursing og opplæring gis på norsk.
Dokumentation
Allmän dokumentation om lösningar som finns på https://docs.identum.no/, eadm och efeide.
Kundespesifikk dokumentasjon overleveres kunde etter at innkjøringsperioden av systemet er gjennomført, og vil være basert på den løpende dokumentingen som gjøres ifm leveransen. Detta kommer att inkludera logger från projektstyrningsverktyget och referat från den enskilda verkstaden. Grunnsteinen i den kundespesifikke dokumentasjonen er arbeidstegningene, og de skal revideres ifm forvaltningsmøtene slik at både kunde og leverandør har en oppdatert versjon av denne.
Det understrekes også at en kritisk viktig komponent i dokumentasjonen er i selve løsningen. Regelsett, meldingsflyter, synkroniseringsmaler osv har egen filt för beskrivning, och de är en viktig källa till information om hur systemet är satt opp. Det ska dokumenteras vilken regel/meldingsflyten/synkmalen gör, när den är satt opp och ev endringer skal også fortløpende dokumenteres.
All dokumentation är på norsk.