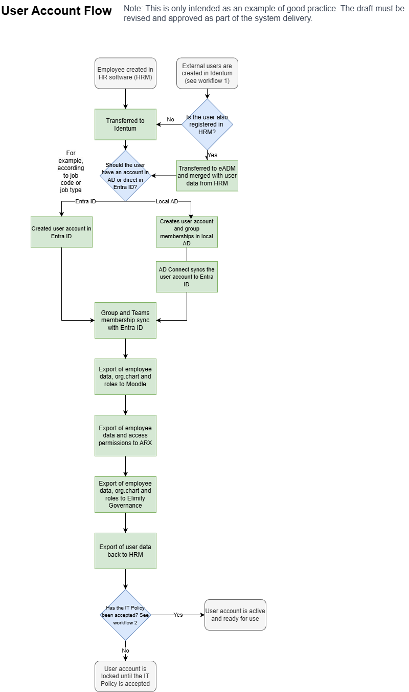
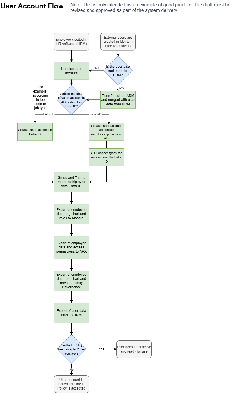
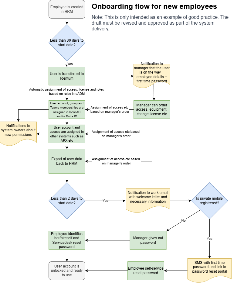
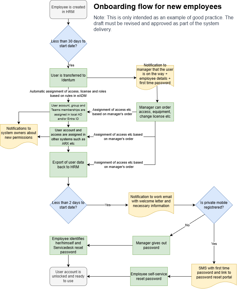
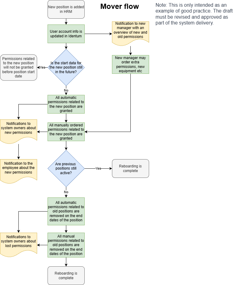
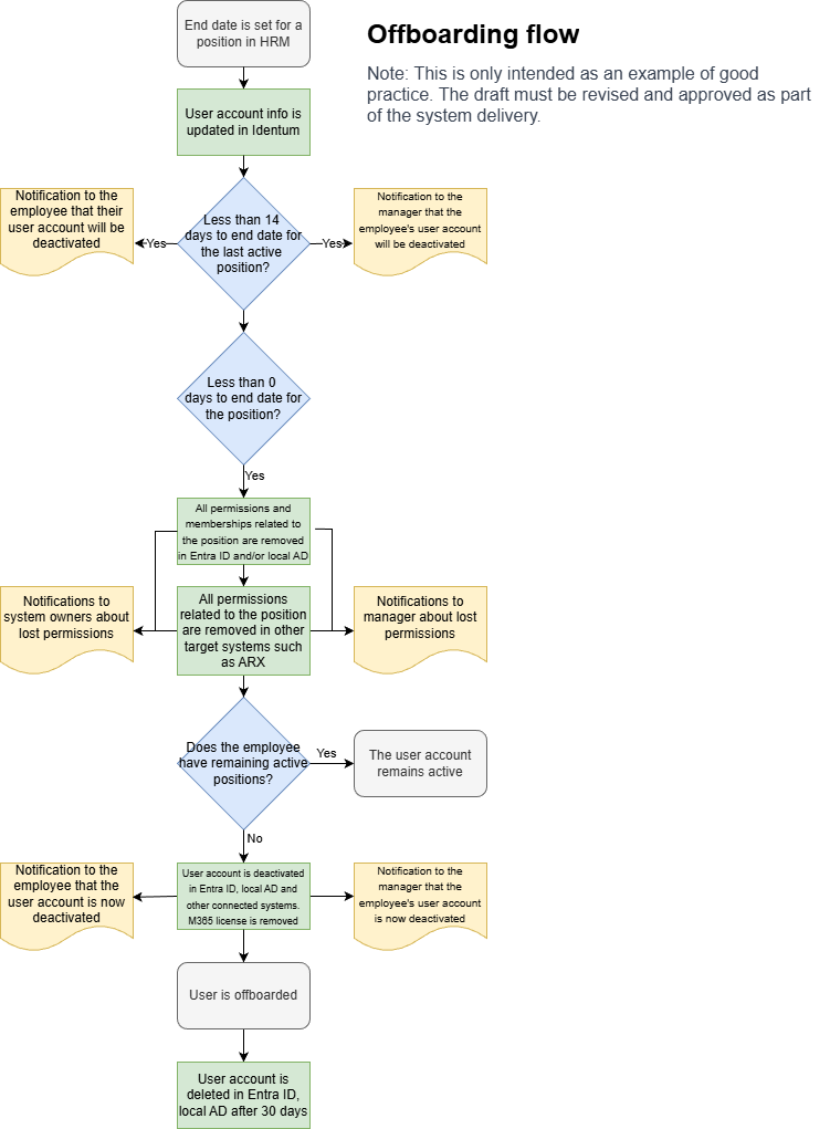
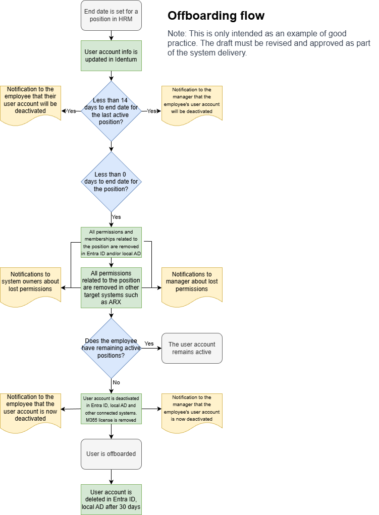
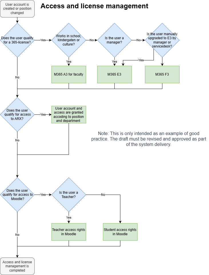
eADM-ritningar
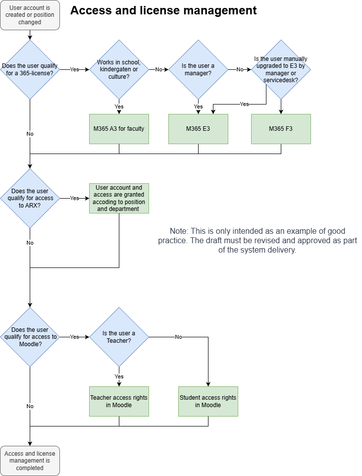
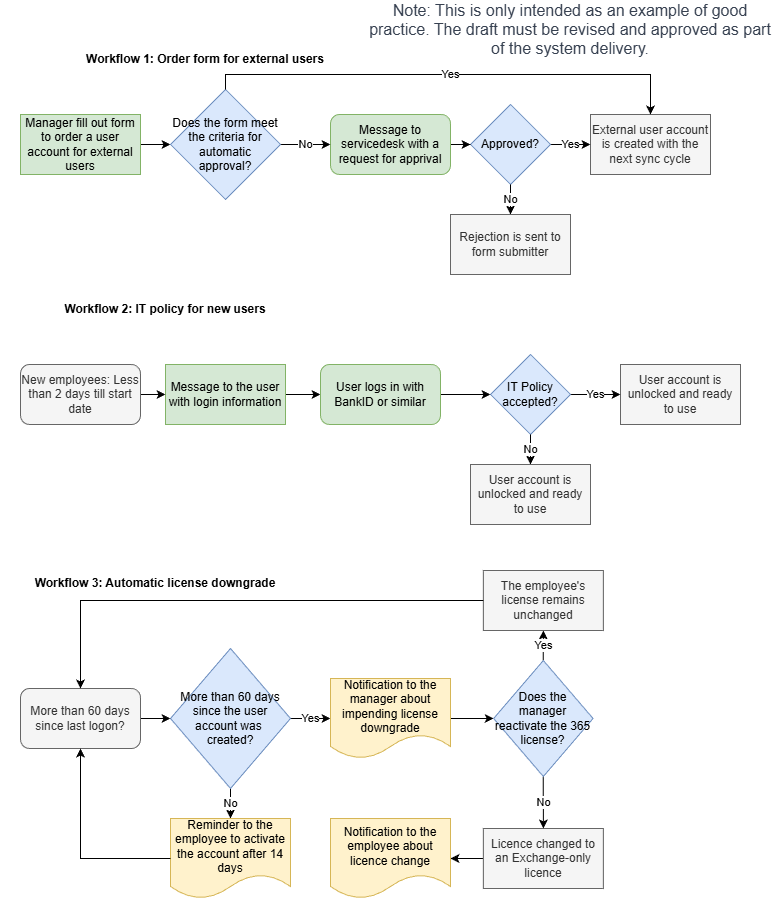
Som en del av förberedelserna inför den faktiska implementeringen av eADM kommer vi att utveckla en plan och strategi för IAM-verksamheten i samarbete med er. Detta arbete kommer att resultera i en detaljplan som beskriver arbetsflöden för användarkonton, lösenordshantering, åtkomstkontroll och procedurer för nyanställningar, rollförändringar, avgångar och så vidare. Baserat på denna detaljplan kommer vi sedan att skapa en leveransplan.
Exempel på ritningar
Novaburg – Blueprints.drawio.pdf






